WARNING:
JavaScript is turned OFF. None of the links on this concept map will
work until it is reactivated.
If you need help turning JavaScript On, click here.
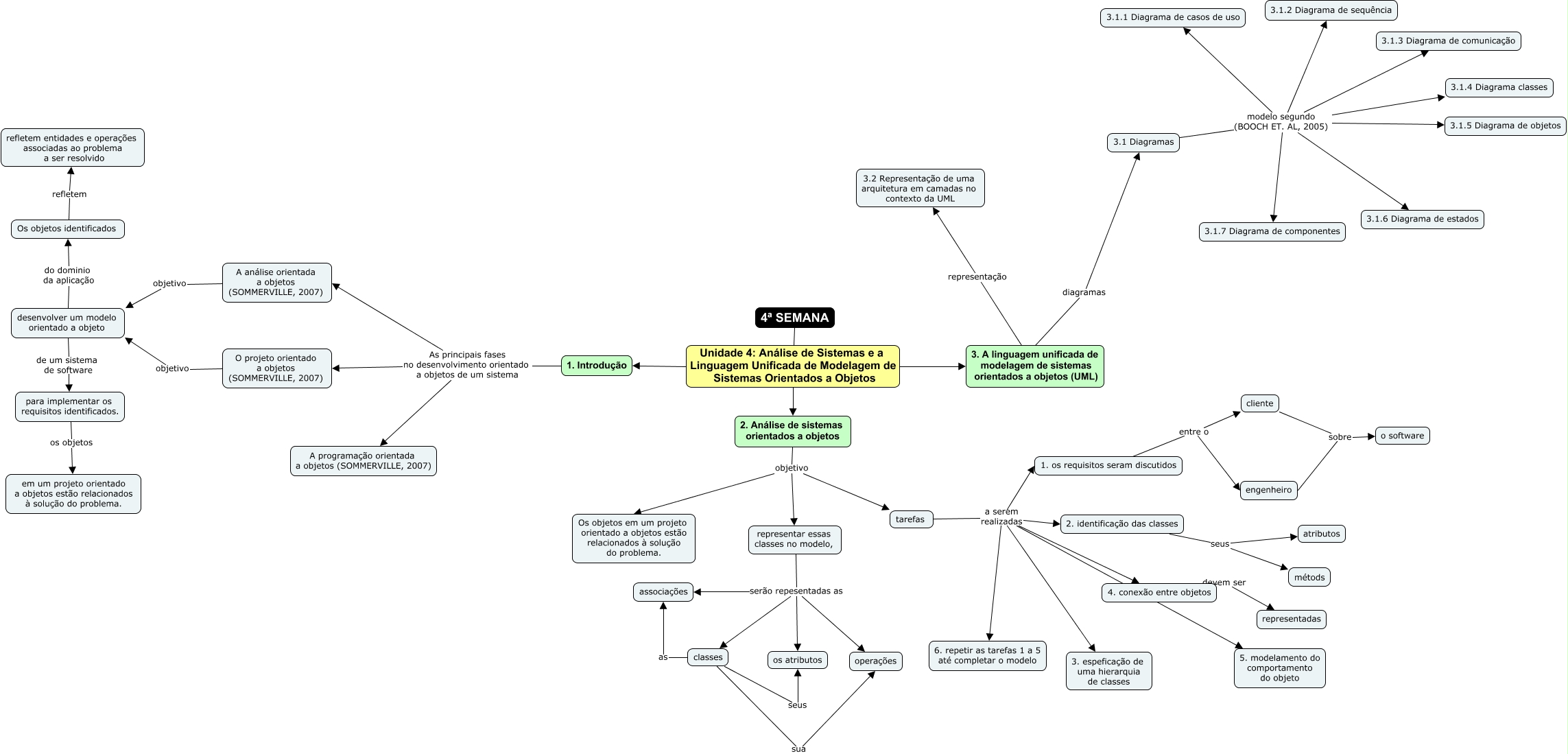
Esse mapa conceitual, produzido no IHMC CmapTools, tem a informação relacionada a: 4a semana, 4ª SEMANA Unidade 4: Análise de Sistemas e a Linguagem Unificada de Modelagem de Sistemas Orientados a Objetos 2. Análise de sistemas orientados a objetos, 1. Introdução As principais fases no desenvolvimento orientado a objetos de um sistema O projeto orientado a objetos (SOMMERVILLE, 2007), 4ª SEMANA Unidade 4: Análise de Sistemas e a Linguagem Unificada de Modelagem de Sistemas Orientados a Objetos 1. Introdução, 2. Análise de sistemas orientados a objetos objetivo Os objetos em um projeto orientado a objetos estão relacionados à solução do problema., 2. Análise de sistemas orientados a objetos objetivo representar essas classes no modelo,, representar essas classes no modelo, serão repesentadas as classes, 3. A linguagem unificada de modelagem de sistemas orientados a objetos (UML) representação 3.2 Representação de uma arquitetura em camadas no contexto da UML, engenheiro sobre o software, 4ª SEMANA Unidade 4: Análise de Sistemas e a Linguagem Unificada de Modelagem de Sistemas Orientados a Objetos 3. A linguagem unificada de modelagem de sistemas orientados a objetos (UML), Os objetos identificados refletem refletem entidades e operações associadas ao problema a ser resolvido, A análise orientada a objetos (SOMMERVILLE, 2007) objetivo desenvolver um modelo orientado a objeto, 3.1 Diagramas modelo segundo (BOOCH ET. AL, 2005) 3.1.5 Diagrama de objetos, 3.1 Diagramas modelo segundo (BOOCH ET. AL, 2005) 3.1.2 Diagrama de sequência, 1. Introdução As principais fases no desenvolvimento orientado a objetos de um sistema A análise orientada a objetos (SOMMERVILLE, 2007), desenvolver um modelo orientado a objeto de um sistema de software para implementar os requisitos identificados., 1. os requisitos seram discutidos entre o cliente, 3.1 Diagramas modelo segundo (BOOCH ET. AL, 2005) 3.1.7 Diagrama de componentes, representar essas classes no modelo, serão repesentadas as os atributos, classes sua operações, 3.1 Diagramas modelo segundo (BOOCH ET. AL, 2005) 3.1.4 Diagrama classes