WARNING:
JavaScript is turned OFF. None of the links on this concept map will
work until it is reactivated.
If you need help turning JavaScript On, click here.
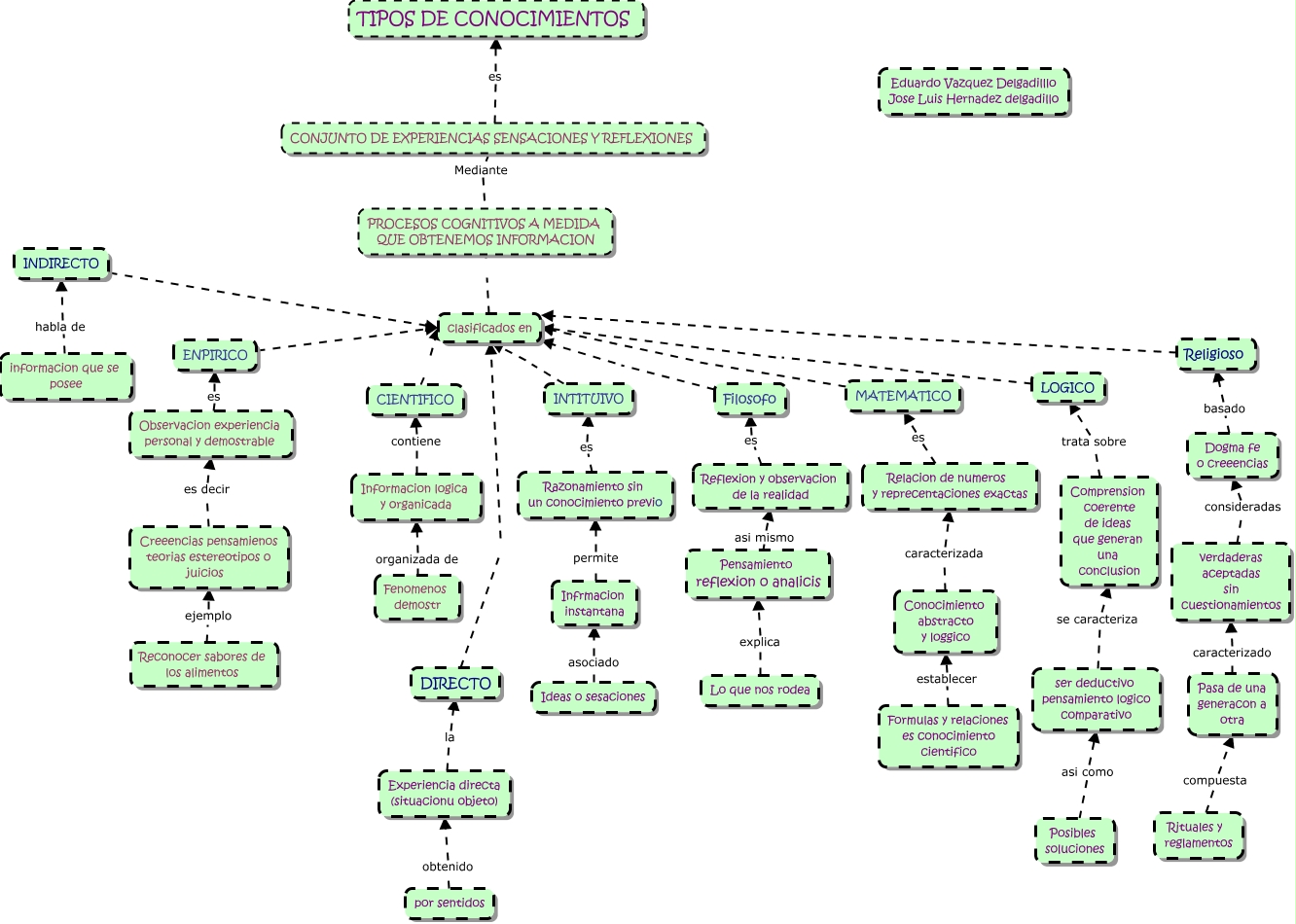
Este Cmap, tiene información relacionada con: MAPA CONCEPTUAL, Pensamiento reflexion o analicis asi mismo Reflexion y observacion de la realidad, Comprension coerente de ideas que generan una conclusion trata sobre LOGICO, CONJUNTO DE EXPERIENCIAS SENSACIONES Y REFLEXIONES es TIPOS DE CONOCIMIENTOS, CIENTIFICO clasificados en, por sentidos obtenido Experiencia directa (situacionu objeto), Posibles soluciones asi como ser deductivo pensamiento logico comparativo, Lo que nos rodea explica Pensamiento reflexion o analicis, Dogma fe o creeencias basado Religioso, INTITUIVO clasificados en, LOGICO clasificados en, CONJUNTO DE EXPERIENCIAS SENSACIONES Y REFLEXIONES Mediante PROCESOS COGNITIVOS A MEDIDA QUE OBTENEMOS INFORMACION, Fenomenos demostr organizada de Informacion logica y organicada, verdaderas aceptadas sin cuestionamientos consideradas Dogma fe o creeencias, DIRECTO clasificados en, Reconocer sabores de los alimentos ejemplo Creeencias pensamienos teorias estereotipos o juicios, informacion que se posee habla de INDIRECTO, Rituales y reglamentos compuesta Pasa de una generacon a otra, Formulas y relaciones es conocimiento cientifico establecer Conocimiento abstracto y loggico, MATEMATICO clasificados en, Infrmacion instantana permite Razonamiento sin un conocimiento previo