WARNING:
JavaScript is turned OFF. None of the links on this concept map will
work until it is reactivated.
If you need help turning JavaScript On, click here.
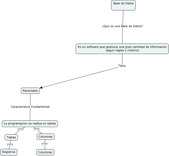
Este Cmap, tiene información relacionada con: leonelacosta, Columnas ???? Columnas, La programacion se realiza en tablas ???? Tablas, Base de Datos ¿Que es una Base de Datos? Es un software que gestiona una gran cantidad de informacion segun reglas y criterios, Tablas ???? Registros, La programacion se realiza en tablas ???? Columnas, Es un software que gestiona una gran cantidad de informacion segun reglas y criterios Tipos Racionales, Racionales Caracteristica Fundamental La programacion se realiza en tablas