WARNING:
JavaScript is turned OFF. None of the links on this concept map will
work until it is reactivated.
If you need help turning JavaScript On, click here.
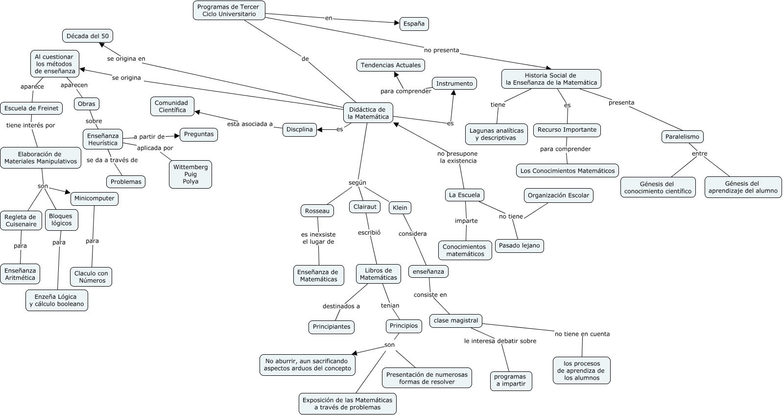
Este Cmap, tiene información relacionada con: Historia, Recurso Importante para comprender Los Conocimientos Matemáticos, Didáctica de la Matemática es Discplina, Rosseau es inexsiste el lugar de Enseñanza de Matemáticas, Instrumento para comprender Tendencias Actuales, Programas de Tercer Ciclo Universitario en España, Al cuestionar los métodos de enseñanza aparece Escuela de Freinet, Obras sobre Enseñanza Heurística, Principios son Presentación de numerosas formas de resolver, La Escuela imparte Conocimientos matemáticos, Enseñanza Heurística a partir de Preguntas, Organización Escolar no tiene Pasado lejano, Elaboración de Materiales Manipulativos son Minicomputer, Elaboración de Materiales Manipulativos son Bloques lógicos, Minicomputer para Claculo con Números, Didáctica de la Matemática según Klein, Didáctica de la Matemática según Clairaut, Clairaut escribió Libros de Matemáticas, Al cuestionar los métodos de enseñanza aparecen Obras, Escuela de Freinet tiene interés por Elaboración de Materiales Manipulativos, Programas de Tercer Ciclo Universitario de Didáctica de la Matemática