WARNING:
JavaScript is turned OFF. None of the links on this concept map will
work until it is reactivated.
If you need help turning JavaScript On, click here.
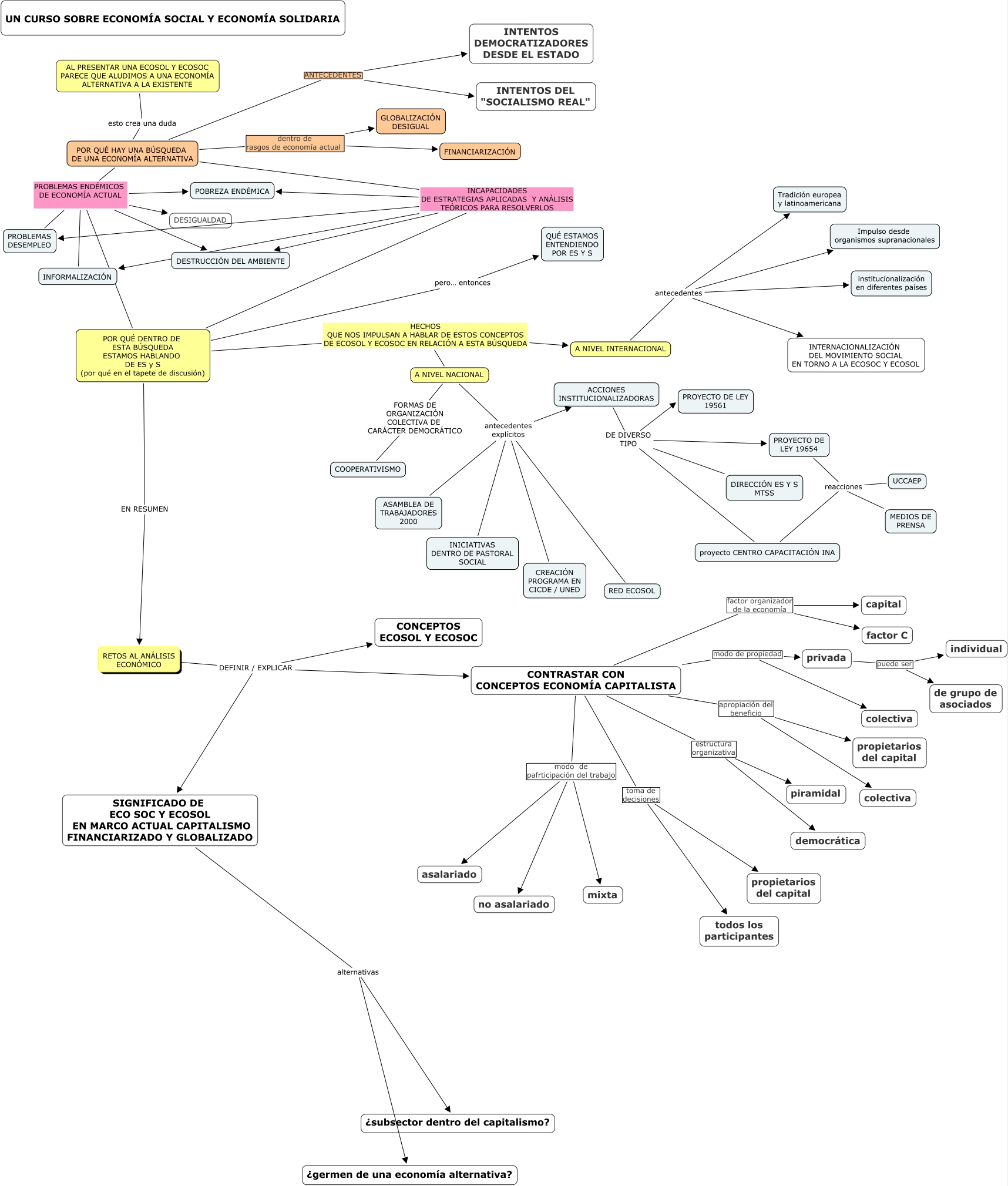
Este Cmap, tiene información relacionada con: PROPUESTA CURSO 2016, POR QUÉ HAY UNA BÚSQUEDA DE UNA ECONOMÍA ALTERNATIVA ANTECEDENTES INTENTOS DEL "SOCIALISMO REAL", CONTRASTAR CON CONCEPTOS ECONOMÍA CAPITALISTA apropiación del beneficio propietarios del capital, POR QUÉ HAY UNA BÚSQUEDA DE UNA ECONOMÍA ALTERNATIVA PROBLEMAS ENDÉMICOS DE ECONOMÍA ACTUAL POR QUÉ DENTRO DE ESTA BÚSQUEDA ESTAMOS HABLANDO DE ES y S (por qué en el tapete de discusión), POR QUÉ DENTRO DE ESTA BÚSQUEDA ESTAMOS HABLANDO DE ES y S (por qué en el tapete de discusión) HECHOS QUE NOS IMPULSAN A HABLAR DE ESTOS CONCEPTOS DE ECOSOL Y ECOSOC EN RELACIÓN A ESTA BÚSQUEDA A NIVEL NACIONAL, POR QUÉ HAY UNA BÚSQUEDA DE UNA ECONOMÍA ALTERNATIVA PROBLEMAS ENDÉMICOS DE ECONOMÍA ACTUAL DESTRUCCIÓN DEL AMBIENTE, ACCIONES INSTITUCIONALIZADORAS DE DIVERSO TIPO proyecto CENTRO CAPACITACIÓN INA, A NIVEL NACIONAL antecedentes explícitos ACCIONES INSTITUCIONALIZADORAS, ACCIONES INSTITUCIONALIZADORAS DE DIVERSO TIPO DIRECCIÓN ES Y S MTSS, A NIVEL INTERNACIONAL antecedentes institucionalización en diferentes países, MEDIOS DE PRENSA reacciones proyecto CENTRO CAPACITACIÓN INA, A NIVEL NACIONAL antecedentes explícitos RED ECOSOL, CONTRASTAR CON CONCEPTOS ECONOMÍA CAPITALISTA toma de decisiones todos los participantes, A NIVEL NACIONAL FORMAS DE ORGANIZACIÓN COLECTIVA DE CARÁCTER DEMOCRÁTICO COOPERATIVISMO, CONTRASTAR CON CONCEPTOS ECONOMÍA CAPITALISTA modo de pafrticipación del trabajo mixta, A NIVEL NACIONAL antecedentes explícitos INICIATIVAS DENTRO DE PASTORAL SOCIAL, CONTRASTAR CON CONCEPTOS ECONOMÍA CAPITALISTA modo de pafrticipación del trabajo asalariado, privada puede ser individual, POR QUÉ HAY UNA BÚSQUEDA DE UNA ECONOMÍA ALTERNATIVA PROBLEMAS ENDÉMICOS DE ECONOMÍA ACTUAL INFORMALIZACIÓN, ACCIONES INSTITUCIONALIZADORAS DE DIVERSO TIPO PROYECTO DE LEY 19654, POR QUÉ HAY UNA BÚSQUEDA DE UNA ECONOMÍA ALTERNATIVA INCAPACIDADES DE ESTRATEGIAS APLICADAS Y ANÁLISIS TEÓRICOS PARA RESOLVERLOS INFORMALIZACIÓN