WARNING:
JavaScript is turned OFF. None of the links on this concept map will
work until it is reactivated.
If you need help turning JavaScript On, click here.
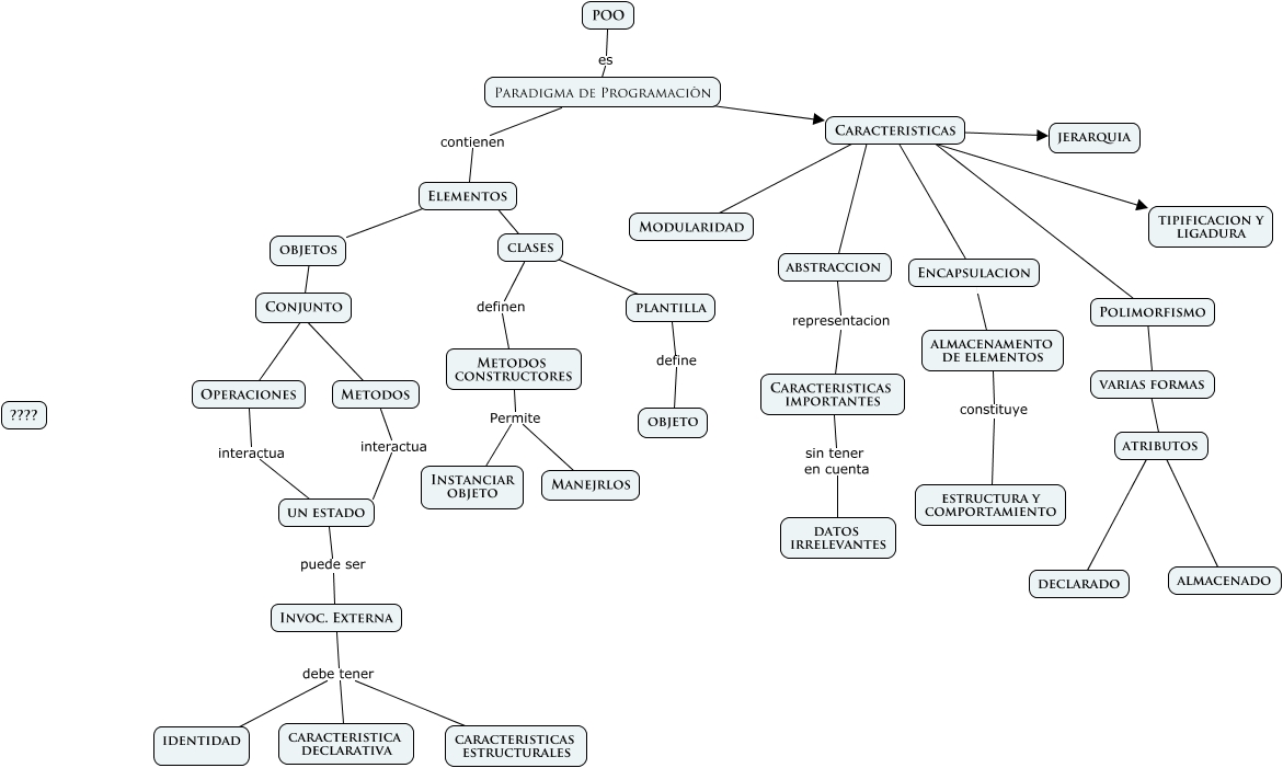
Este Cmap, tiene información relacionada con: POO, POO es Paradigma de Programaciòn, un estado puede ser Invoc. Externa, Paradigma de Programaciòn contienen Elementos, Metodos constructores Permite Instanciar objeto, plantilla define objeto, Invoc. Externa debe tener identidad, Conjunto ???? Metodos, Paradigma de Programaciòn ???? Caracteristicas, Elementos ???? clases, Polimorfismo ???? varias formas, clases ???? plantilla, Caracteristicas ???? abstraccion, Caracteristicas ???? Modularidad, Caracteristicas importantes sin tener en cuenta datos irrelevantes, almacenamento de elementos constituye estructura y comportamiento, Invoc. Externa debe tener caracteristica declarativa, Caracteristicas ???? jerarquia, Elementos ???? objetos, varias formas ???? atributos, clases definen Metodos constructores