WARNING:
JavaScript is turned OFF. None of the links on this concept map will
work until it is reactivated.
If you need help turning JavaScript On, click here.
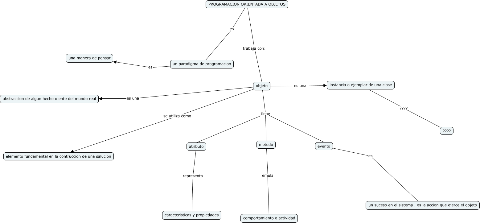
Este Cmap, tiene información relacionada con: Fernandez, objeto tiene evento, atributo representa caracteristicas y propiedades, objeto es una instancia o ejemplar de una clase, un paradigma de programacion es una manera de pensar, evento es un suceso en el sistema , es la accion que ejerce el objeto, objeto tiene metodo, instancia o ejemplar de una clase ???? ????, PROGRAMACION ORIENTADA A OBJETOS es un paradigma de programacion, objeto tiene atributo, metodo emula comportamiento o actividad, objeto es una abstraccion de algun hecho o ente del mundo real, PROGRAMACION ORIENTADA A OBJETOS trabaja con: objeto, objeto se utiliza como elemento fundamental en la contruccion de una salucion