WARNING:
JavaScript is turned OFF. None of the links on this concept map will
work until it is reactivated.
If you need help turning JavaScript On, click here.
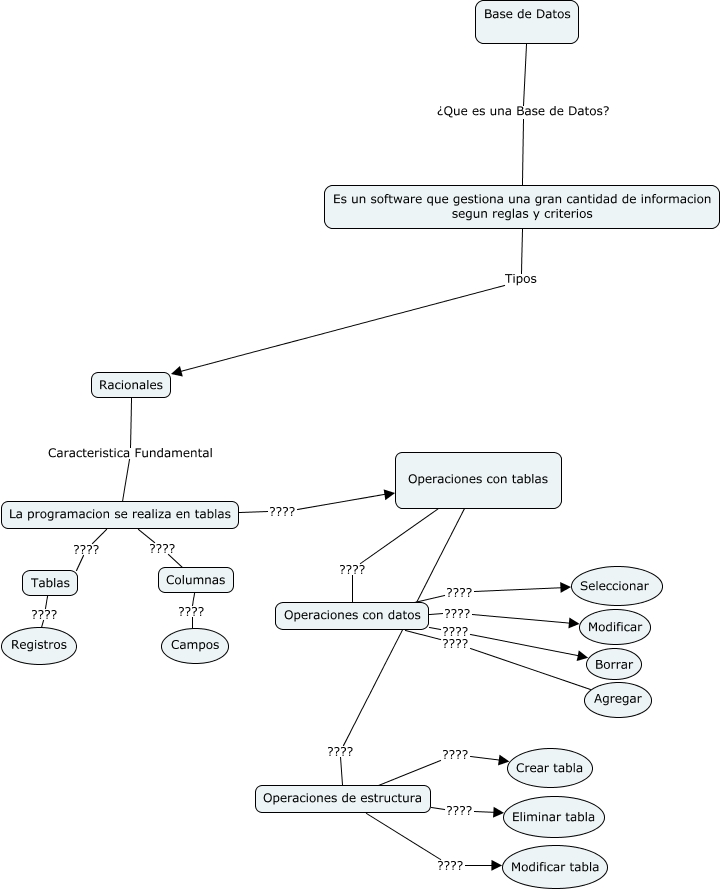
Este Cmap, tiene información relacionada con: leonelacosta1, Base de Datos ¿Que es una Base de Datos? Es un software que gestiona una gran cantidad de informacion segun reglas y criterios, Operaciones con datos ???? Modificar, Operaciones con tablas ???? Operaciones con datos, Operaciones con datos ???? Seleccionar, Columnas ???? Campos, Operaciones con tablas ???? Operaciones de estructura, Operaciones de estructura ???? Eliminar tabla, Es un software que gestiona una gran cantidad de informacion segun reglas y criterios Tipos Racionales, La programacion se realiza en tablas ???? Columnas, Operaciones con datos ???? Borrar, Tablas ???? Registros, Operaciones de estructura ???? Crear tabla, La programacion se realiza en tablas ???? Operaciones con tablas, Racionales Caracteristica Fundamental La programacion se realiza en tablas, Operaciones de estructura ???? Modificar tabla, Operaciones con datos ???? Agregar, La programacion se realiza en tablas ???? Tablas