WARNING:
JavaScript is turned OFF. None of the links on this concept map will
work until it is reactivated.
If you need help turning JavaScript On, click here.
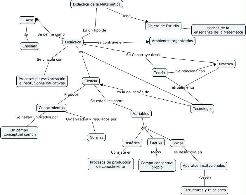
Este Cmap, tiene información relacionada con: Relación Didáctica y Didáctica de la Matemática, Variables Son Social, Conocimientos Se hallan unificados por Un campo conceptual común, Variables Son Teórica, Conocimientos Organizados y regulados por Normas, Práctica retroalimenta Tecnología, Didáctica de la Matemática Es un tipo de Didáctica, Teoría retroalimenta Tecnología, Variables Son Histórica, Ciencia Produce Conocimientos, Objeto de Estudio es Hechos de la enseñanza de la Matemátca, Didáctica de la Matemática Tiene Objeto de Estudio, Didáctica Se vincula con Procesos de escolarización e instituciones educativas, Didáctica Se define como El Arte, Didáctica se contruye en Ambientes organizados, Aparatos institucionales Poseen Estructuras y relaciones, Didáctica es Ciencia, Tecnología es la aplicación de Ciencia, Social se desarrolla en Aparatos institucionales, Ciencia Se establece sobre Variables, Tecnología es Ciencia