WARNING:
JavaScript is turned OFF. None of the links on this concept map will
work until it is reactivated.
If you need help turning JavaScript On, click here.
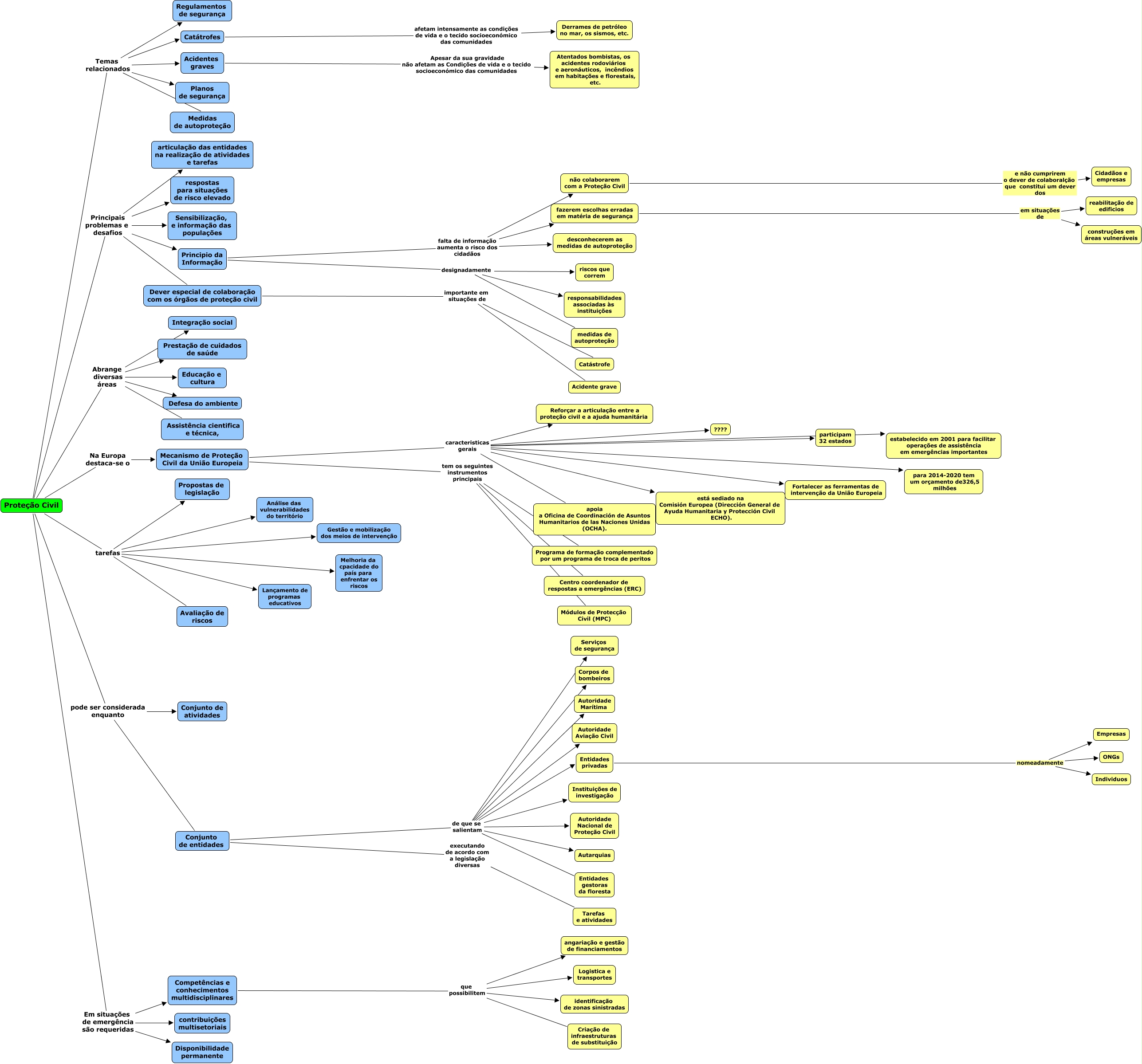
Esse mapa conceitual, produzido no IHMC CmapTools, tem a informação relacionada a: prot_civil_1, Proteção Civil Abrange diversas áreas Integração social, Competências e conhecimentos multidisciplinares que possibilitem Criação de infraestruturas de substituição, Proteção Civil Em situações de emergência são requeridas Competências e conhecimentos multidisciplinares, fazerem escolhas erradas em matéria de segurança em situações de construções em áreas vulneráveis, Conjunto de entidades de que se salientam Autoridade Aviação Civil, Proteção Civil Principais problemas e desafios articulação das entidades na realização de atividades e tarefas, Principio da Informação falta de informação aumenta o risco dos cidadãos desconhecerem as medidas de autoproteção, Proteção Civil tarefas Análise das vulnerabilidades do território, Proteção Civil pode ser considerada enquanto Conjunto de atividades, Mecanismo de Proteção Civil da União Europeia tem os seguintes instrumentos principais Centro coordenador de respostas a emergências (ERC), Mecanismo de Proteção Civil da União Europeia tem os seguintes instrumentos principais Módulos de Protecção Civil (MPC), Proteção Civil Principais problemas e desafios Principio da Informação, Conjunto de entidades de que se salientam Autoridade Marítima, Dever especial de colaboração com os órgãos de proteção civil importante em situações de Acidente grave, Conjunto de entidades de que se salientam Entidades gestoras da floresta, Proteção Civil pode ser considerada enquanto Conjunto de entidades, Mecanismo de Proteção Civil da União Europeia tem os seguintes instrumentos principais Programa de formação complementado por um programa de troca de peritos, Principio da Informação designadamente responsabilidades associadas às instituições, Competências e conhecimentos multidisciplinares que possibilitem Logistica e transportes, Competências e conhecimentos multidisciplinares que possibilitem identificação de zonas sinistradas