WARNING:
JavaScript is turned OFF. None of the links on this concept map will
work until it is reactivated.
If you need help turning JavaScript On, click here.
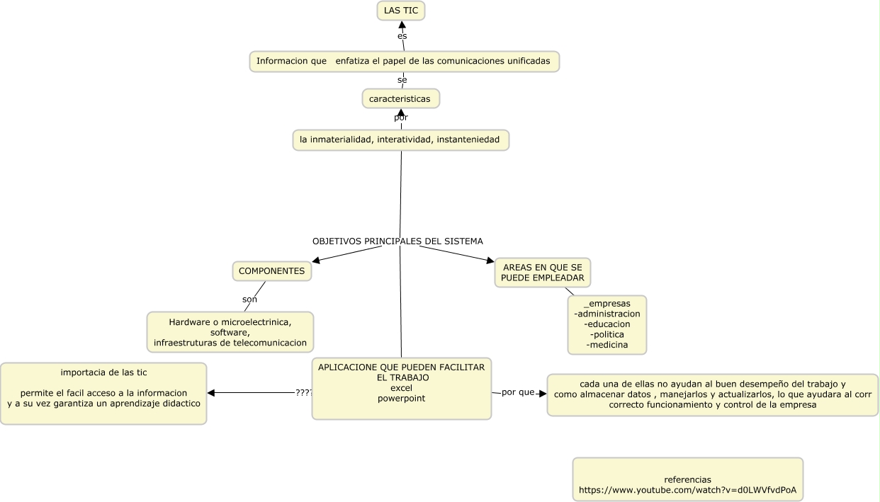
Este Cmap, tiene información relacionada con: Mapa Conceptual Res DFI ult, COMPONENTES son Hardware o microelectrinica, software, infraestruturas de telecomunicacion, AREAS EN QUE SE PUEDE EMPLEADAR ???? _empresas -administracion -educacion -politica -medicina, APLICACIONE QUE PUEDEN FACILITAR EL TRABAJO excel powerpoint ???? importacia de las tic permite el facil acceso a la informacion y a su vez garantiza un aprendizaje didactico, la inmaterialidad, interatividad, instanteniedad OBJETIVOS PRINCIPALES DEL SISTEMA COMPONENTES, la inmaterialidad, interatividad, instanteniedad por caracteristicas, Informacion que enfatiza el papel de las comunicaciones unificadas se caracteristicas, APLICACIONE QUE PUEDEN FACILITAR EL TRABAJO excel powerpoint por que cada una de ellas no ayudan al buen desempeño del trabajo y como almacenar datos , manejarlos y actualizarlos, lo que ayudara al corr correcto funcionamiento y control de la empresa, la inmaterialidad, interatividad, instanteniedad OBJETIVOS PRINCIPALES DEL SISTEMA APLICACIONE QUE PUEDEN FACILITAR EL TRABAJO excel powerpoint, Informacion que enfatiza el papel de las comunicaciones unificadas es LAS TIC, la inmaterialidad, interatividad, instanteniedad OBJETIVOS PRINCIPALES DEL SISTEMA AREAS EN QUE SE PUEDE EMPLEADAR