WARNING:
JavaScript is turned OFF. None of the links on this concept map will
work until it is reactivated.
If you need help turning JavaScript On, click here.
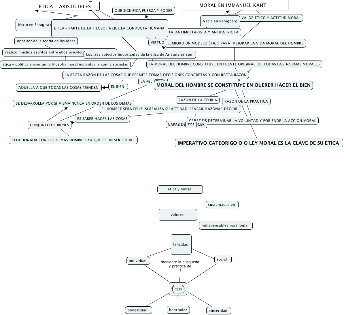
Este Cmap, tiene información relacionada con: MAPA et, LA FELICIDAD ???? CONJUNTO DE BIENES, VIRTUD ????, Nacio en Estagira en 384 ÉTICA ARISTOTELES, CONJUNTO DE BIENES ???? ES SABER HACER LAS COSAS, Nació en konigberg ???? MORAL EN IMMANUEL KANT, opositor de la teoria de las ideas ???? realizò muchos escritos entre ellos psicologia, etica y politica, EL BIEN ???? AQUELLA A QUE TODAS LAS COSAS TIENDEN, RAZON DE LA TEORIA CA ????, Los tres aptectos importantes de la etica de Aristoteles son ???? LA FELICIDAD, ÉTICA= PARTE DE LA FILOSOFÍA QUE LA CONDUCTA HUMANA ???? ÉTICA ARISTOTELES, verdad ???? sinceridad, LA MORAL DEL HOMBRE CONSTITUYE UN FUENTE ORIGINAL DE TODAS LAS NORMAS MORALES ???? RAZON DE LA TEORIA, ÉTICA= PARTE DE LA FILOSOFÍA QUE LA CONDUCTA HUMANA ???? Los tres aptectos importantes de la etica de Aristoteles son, social ???? verdad, RAZON DE LA PRACTICA ???? CAPAZ DE DETERMINAR LA VOLUNTAD Y POR ENDE LA ACCION MORAL, Los tres aptectos importantes de la etica de Aristoteles son ???? EL BIEN, LA MORAL DEL HOMBRE CONSTITUYE UN FUENTE ORIGINAL DE TODAS LAS NORMAS MORALES ???? RAZON DE LA PRACTICA, VIRTUD ???? QUE SIGNIFICA FUERZA Y PODER, CONJUNTO DE BIENES ???? RELACIONADA CON LOS DEMAS HOMBRES YA QUE ES UN SER SOCIAL, Nacio en Estagira en 384 ???? opositor de la teoria de las ideas