WARNING:
JavaScript is turned OFF. None of the links on this concept map will
work until it is reactivated.
If you need help turning JavaScript On, click here.
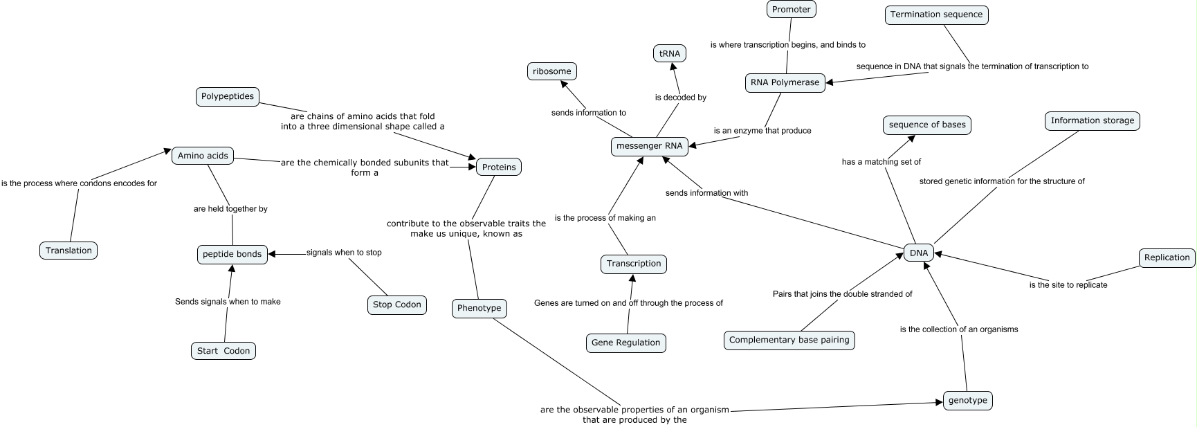
This Concept Map, created with IHMC CmapTools, has information related to: Mini Map 3, Proteins contribute to the observable traits the make us unique, known as Phenotype, Promoter is where transcription begins, and binds to RNA Polymerase, Polypeptides are chains of amino acids that fold into a three dimensional shape called a Proteins, Information storage stored genetic information for the structure of DNA, DNA sends information with messenger RNA, messenger RNA is decoded by tRNA, Complementary base pairing Pairs that joins the double stranded of DNA, genotype is the collection of an organisms DNA, DNA has a matching set of sequence of bases, Transcription is the process of making an messenger RNA, Amino acids are held together by peptide bonds, Replication is the site to replicate DNA, Amino acids are the chemically bonded subunits that form a Proteins, messenger RNA sends information to ribosome, Start Codon Sends signals when to make peptide bonds, Translation is the process where condons encodes for Amino acids, RNA Polymerase is an enzyme that produce messenger RNA, Termination sequence sequence in DNA that signals the termination of transcription to RNA Polymerase, Gene Regulation Genes are turned on and off through the process of Transcription, Stop Codon signals when to stop peptide bonds