WARNING:
JavaScript is turned OFF. None of the links on this concept map will
work until it is reactivated.
If you need help turning JavaScript On, click here.
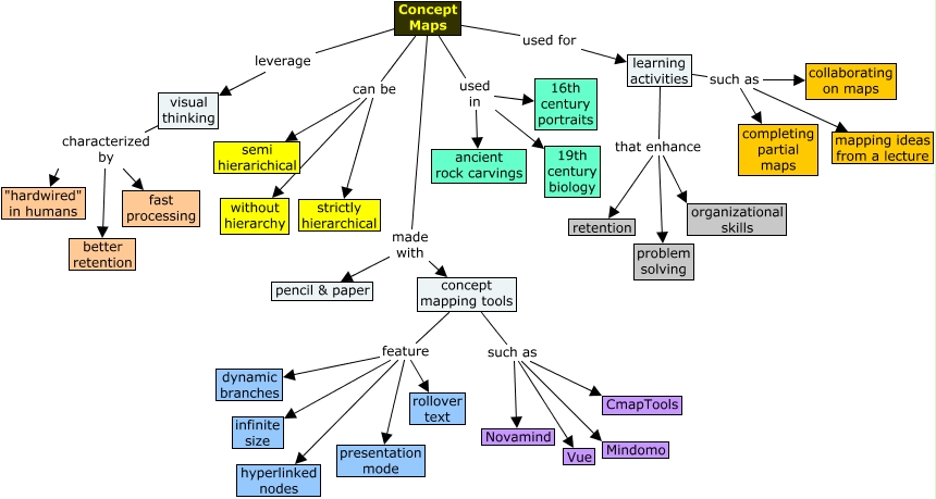
This Concept Map, created with IHMC CmapTools, has information related to: concept map activity partial map, learning activities that enhance organizational skills, learning activities that enhance retention, Concept Maps used in 19th century biology, concept mapping tools such as Vue, concept mapping tools feature rollover text, Concept Maps used in 16th century portraits, concept mapping tools feature hyperlinked nodes, concept mapping tools feature infinite size, learning activities that enhance problem solving, Concept Maps can be semi hierarichical, Concept Maps leverage visual thinking, visual thinking characterized by better retention, visual thinking characterized by "hardwired" in humans, learning activities such as collaborating on maps, Concept Maps used in ancient rock carvings, Concept Maps used for learning activities, Concept Maps made with pencil & paper, learning activities such as mapping ideas from a lecture, Concept Maps can be without hierarchy, Concept Maps can be strictly hierarchical