WARNING:
JavaScript is turned OFF. None of the links on this concept map will
work until it is reactivated.
If you need help turning JavaScript On, click here.
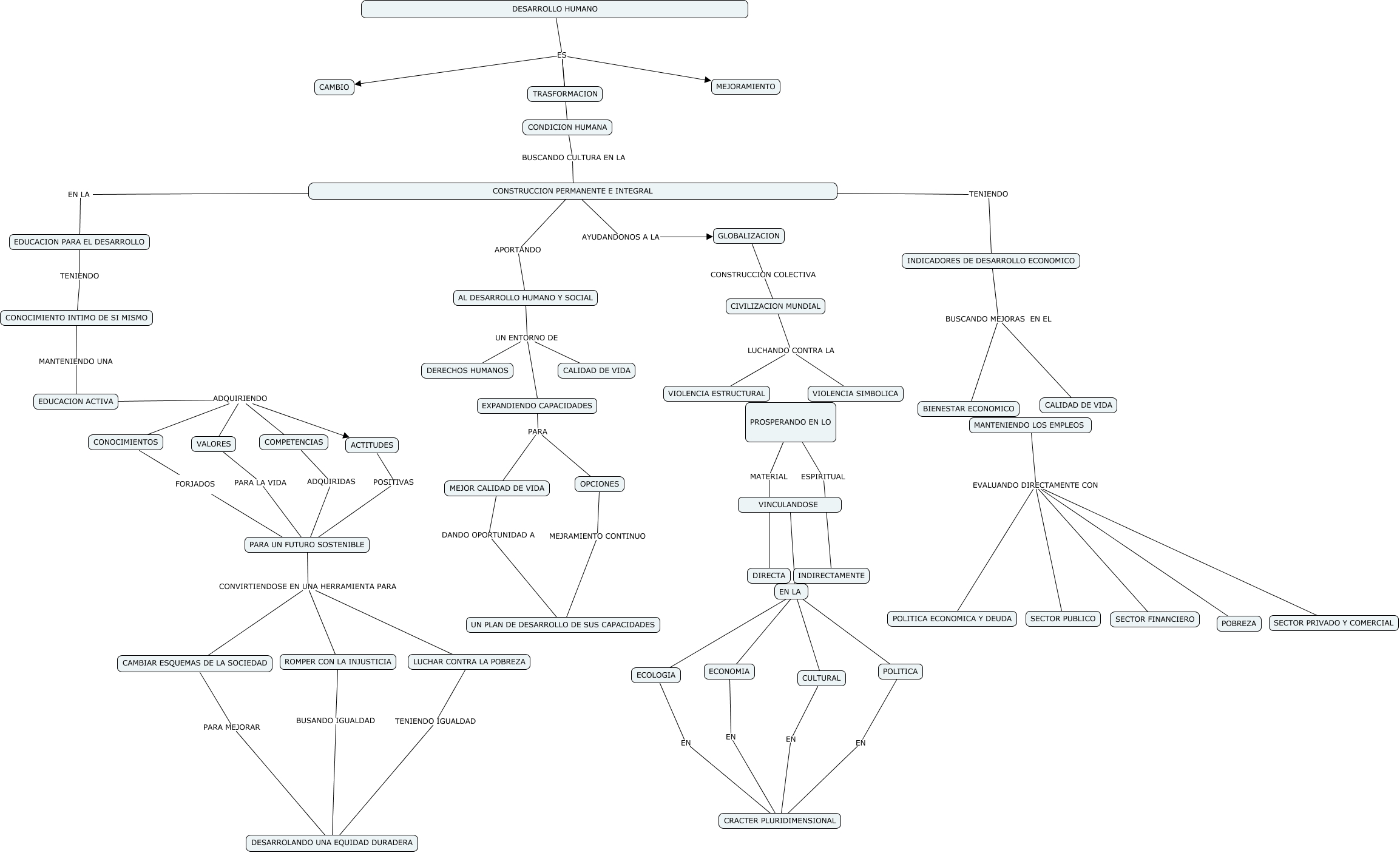
Este Cmap, tiene información relacionada con: Sin Título 2, EDUCACION ACTIVA ADQUIRIENDO CONOCIMIENTOS, DESARROLLO HUMANO ES CONDICION HUMANA, CIVILIZACION MUNDIAL LUCHANDO CONTRA LA VIOLENCIA SIMBOLICA, EXPANDIENDO CAPACIDADES PARA MEJOR CALIDAD DE VIDA, PARA UN FUTURO SOSTENIBLE CONVIRTIENDOSE EN UNA HERRAMIENTA PARA CAMBIAR ESQUEMAS DE LA SOCIEDAD, CONOCIMIENTO INTIMO DE SI MISMO MANTENIENDO UNA EDUCACION ACTIVA, CONSTRUCCION PERMANENTE E INTEGRAL TENIENDO INDICADORES DE DESARROLLO ECONOMICO, INDICADORES DE DESARROLLO ECONOMICO BUSCANDO MEJORAS EN EL CALIDAD DE VIDA, CONSTRUCCION PERMANENTE E INTEGRAL AYUDANDONOS A LA GLOBALIZACION, VINCULANDOSE EN LA ECOLOGIA, CONSTRUCCION PERMANENTE E INTEGRAL APORTANDO AL DESARROLLO HUMANO Y SOCIAL, VINCULANDOSE EN LA POLITICA, AL DESARROLLO HUMANO Y SOCIAL UN ENTORNO DE EXPANDIENDO CAPACIDADES, ACTITUDES POSITIVAS PARA UN FUTURO SOSTENIBLE, GLOBALIZACION CONSTRUCCION COLECTIVA CIVILIZACION MUNDIAL, CONDICION HUMANA BUSCANDO CULTURA EN LA CONSTRUCCION PERMANENTE E INTEGRAL, EDUCACION ACTIVA ADQUIRIENDO COMPETENCIAS, PARA UN FUTURO SOSTENIBLE CONVIRTIENDOSE EN UNA HERRAMIENTA PARA LUCHAR CONTRA LA POBREZA, INDICADORES DE DESARROLLO ECONOMICO BUSCANDO MEJORAS EN EL BIENESTAR ECONOMICO, MANTENIENDO LOS EMPLEOS EVALUANDO DIRECTAMENTE CON SECTOR PUBLICO