WARNING:
JavaScript is turned OFF. None of the links on this concept map will
work until it is reactivated.
If you need help turning JavaScript On, click here.
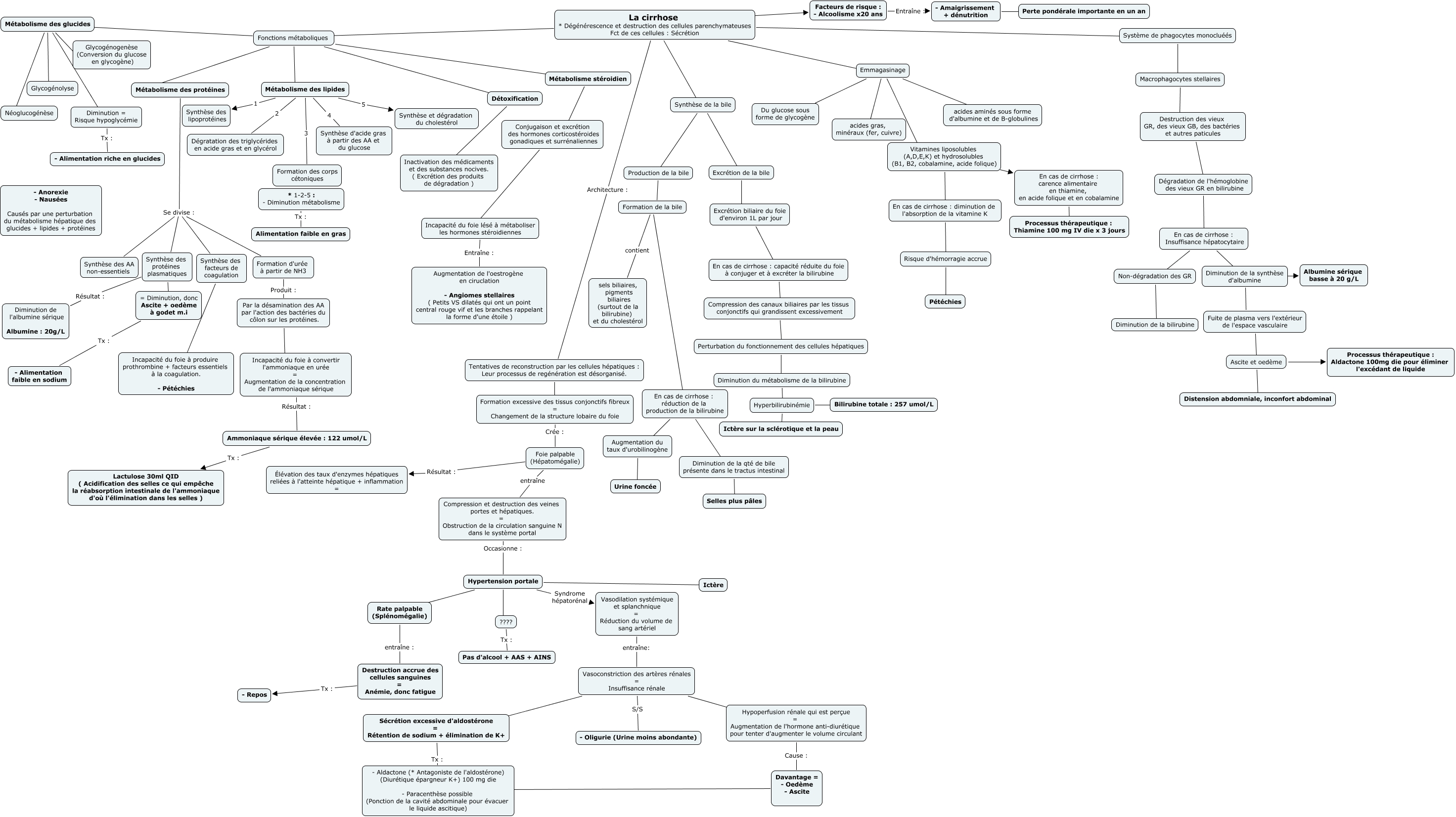
Cette carte de concepts créée avec IHMC CmapTools traite de: Cirrhose, Diminution de la qté de bile présente dans le tractus intestinal ???? Selles plus pâles, Métabolisme des lipides 1 Synthèse des lipoprotéines, Emmagasinage ???? acides gras, minéraux (fer, cuivre), Synthèse des protéines plasmatiques ???? = Diminution, donc Ascite + oedème à godet m.i, Formation d'urée à partir de NH3 Produit : Par la désamination des AA par l'action des bactéries du côlon sur les protéines., Davantage = - Oedème - Ascite ???? - Aldactone (* Antagoniste de l'aldostérone) (Diurétique épargneur K+) 100 mg die - Paracenthèse possible (Ponction de la cavité abdominale pour évacuer le liquide ascitique), Incapacité du foie à convertir l'ammoniaque en urée = Augmentation de la concentration de l'ammoniaque sérique Résultat : Ammoniaque sérique élevée : 122 umol/L, = Diminution, donc Ascite + oedème à godet m.i Tx : - Alimentation faible en sodium, Métabolisme des lipides 3 Formation des corps cétoniques, Emmagasinage ???? Vitamines liposolubles (A,D,E,K) et hydrosolubles (B1, B2, cobalamine, acide folique), Métabolisme des lipides 5 Synthèse et dégradation du cholestérol, Excrétion de la bile ???? Excrétion biliaire du foie d'environ 1L par jour, Diminution = Risque hypoglycémie Tx : - Alimentation riche en glucides, Système de phagocytes monocluéés ???? Macrophagocytes stellaires, Excrétion biliaire du foie d'environ 1L par jour ???? En cas de cirrhose : capacité réduite du foie à conjuger et à excréter la bilirubine, Fonctions métaboliques ???? Métabolisme des protéines, Tentatives de reconstruction par les cellules hépatiques : Leur processus de regénération est désorganisé. ???? Formation excessive des tissus conjonctifs fibreux = Changement de la structure lobaire du foie, Fonctions métaboliques ???? Métabolisme stéroidien, Synthèse de la bile ???? Excrétion de la bile, Vasodilation systémique et splanchnique = Réduction du volume de sang artériel entraîne: Vasoconstriction des artères rénales = Insuffisance rénale