WARNING:
JavaScript is turned OFF. None of the links on this concept map will
work until it is reactivated.
If you need help turning JavaScript On, click here.
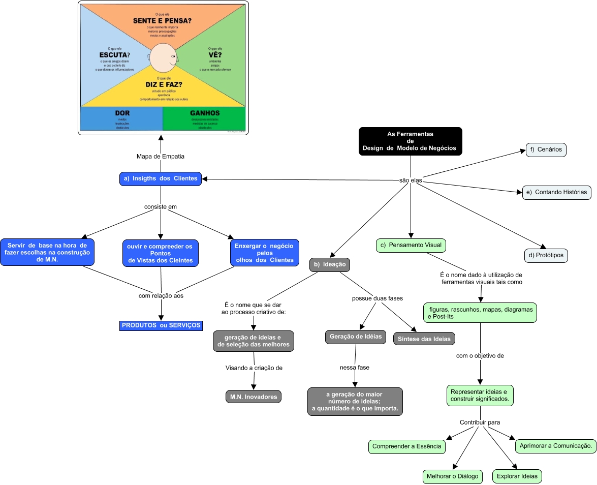
Esse mapa conceitual, produzido no IHMC CmapTools, tem a informação relacionada a: 03.semana, ouvir e compreeder os Pontos de Vistas dos Cleintes com relação aos PRODUTOS ou SERVIÇOS, Representar ideias e construir significados. Contribuir para Compreender a Essência, As Ferramentas de Design de Modelo de Negócios são elas c) Pensamento Visual, a) Insigths dos Clientes consiste em Enxergar o negócio pelos olhos dos Clientes, Servir de base na hora de fazer escolhas na construção de M.N. com relação aos PRODUTOS ou SERVIÇOS, Enxergar o negócio pelos olhos dos Clientes com relação aos PRODUTOS ou SERVIÇOS, Geração de Idéias nessa fase a geração do maior número de ideias; a quantidade é o que importa., As Ferramentas de Design de Modelo de Negócios são elas e) Contando Histórias, Representar ideias e construir significados. Contribuir para Melhorar o Diálogo, As Ferramentas de Design de Modelo de Negócios são elas a) Insigths dos Clientes, b) Ideação possue duas fases Geração de Idéias, b) Ideação possue duas fases Síntese das Ideias, a) Insigths dos Clientes consiste em ouvir e compreeder os Pontos de Vistas dos Cleintes, b) Ideação É o nome que se dar ao processo criativo de: geração de ideias e de seleção das melhores, As Ferramentas de Design de Modelo de Negócios são elas d) Protótipos, As Ferramentas de Design de Modelo de Negócios são elas f) Cenários, Representar ideias e construir significados. Contribuir para Explorar Ideias, figuras, rascunhos, mapas, diagramas e Post-Its com o objetivo de Representar ideias e construir significados., c) Pensamento Visual É o nome dado à utilização de ferramentas visuais tais como figuras, rascunhos, mapas, diagramas e Post-Its, Representar ideias e construir significados. Contribuir para Aprimorar a Comunicação.