WARNING:
JavaScript is turned OFF. None of the links on this concept map will
work until it is reactivated.
If you need help turning JavaScript On, click here.
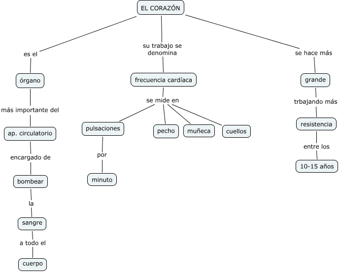
Este Cmap, tiene información relacionada con: EL CORAZÓN(Óscar), grande trbajando más resistencia, EL CORAZÓN se hace más grande, frecuencia cardíaca se mide en pulsaciones, pulsaciones por minuto, bombear la sangre, EL CORAZÓN su trabajo se denomina frecuencia cardíaca, frecuencia cardíaca se mide en pecho, EL CORAZÓN es el órgano, ap. circulatorio encargado de bombear, frecuencia cardíaca se mide en muñeca, órgano más importante del ap. circulatorio, frecuencia cardíaca se mide en cuellos, resistencia entre los 10-15 años, sangre a todo el cuerpo