WARNING:
JavaScript is turned OFF. None of the links on this concept map will
work until it is reactivated.
If you need help turning JavaScript On, click here.
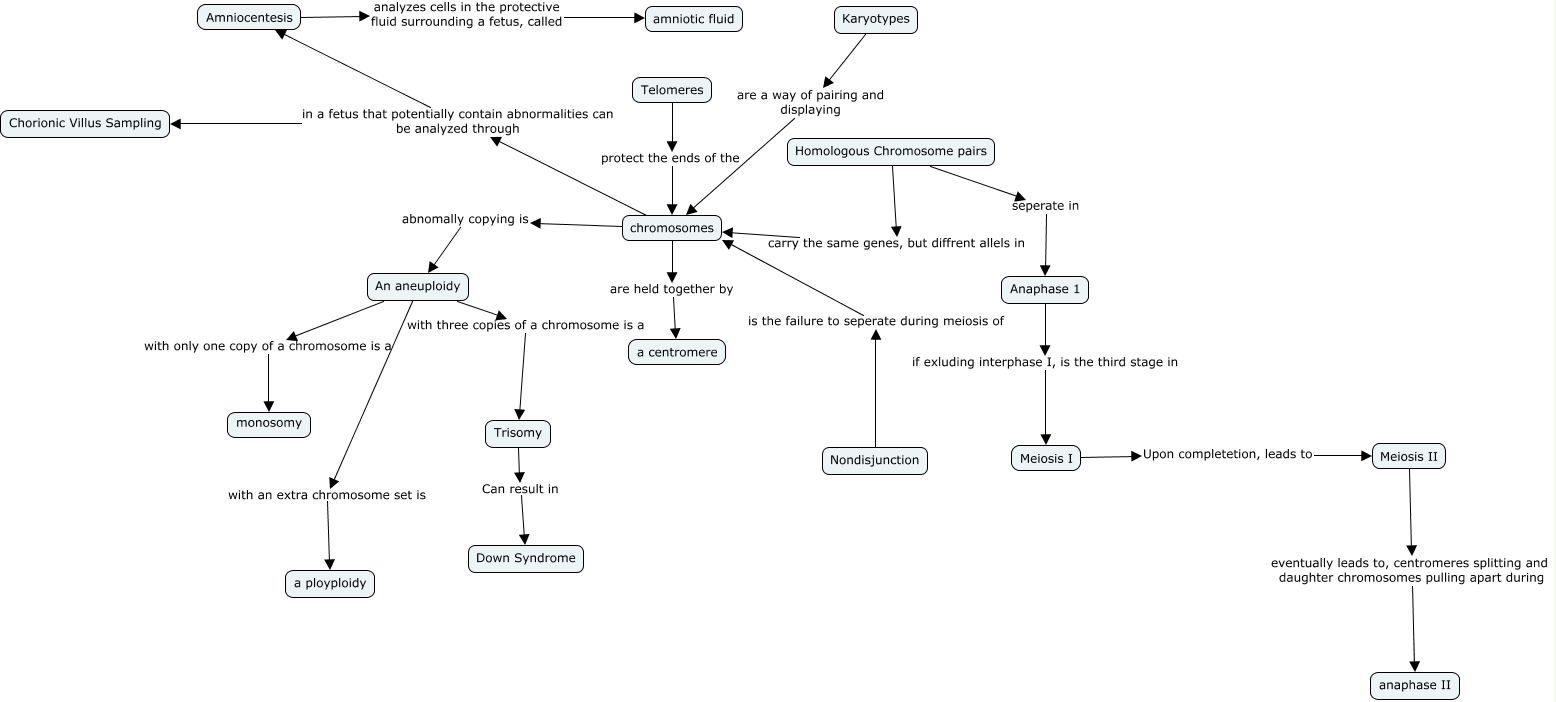
This Concept Map, created with IHMC CmapTools, has information related to: Group 7 Mini map 2, Meiosis II eventually leads to, centromeres splitting and daughter chromosomes pulling apart during anaphase II, Homologous Chromosome pairs seperate in Anaphase 1, Anaphase 1 if exluding interphase I, is the third stage in Meiosis I, Telomeres protect the ends of the chromosomes, Trisomy Can result in Down Syndrome, Homologous Chromosome pairs carry the same genes, but diffrent allels in chromosomes, Amniocentesis analyzes cells in the protective fluid surrounding a fetus, called amniotic fluid, An aneuploidy with an extra chromosome set is a ployploidy, Karyotypes are a way of pairing and displaying chromosomes, An aneuploidy with only one copy of a chromosome is a monosomy, chromosomes are held together by a centromere, Nondisjunction is the failure to seperate during meiosis of chromosomes, chromosomes abnomally copying is An aneuploidy, An aneuploidy with three copies of a chromosome is a Trisomy, chromosomes in a fetus that potentially contain abnormalities can be analyzed through Chorionic Villus Sampling, chromosomes in a fetus that potentially contain abnormalities can be analyzed through Amniocentesis, Meiosis I Upon completetion, leads to Meiosis II