WARNING:
JavaScript is turned OFF. None of the links on this concept map will
work until it is reactivated.
If you need help turning JavaScript On, click here.
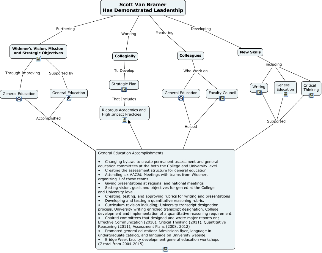
This Concept Map, created with IHMC CmapTools, has information related to: SVB Leadership, New Skills including Writing, Widener's Vision, Mission and Strategic Objectives Supported by General Education, Widener's Vision, Mission and Strategic Objectives Through Improving General Education, General Education Accomplished General Education Accomplishments • Changing bylaws to create permanent assessment and general education committees at the both the College and University level • Creating the assessment structure for general education • Attending six AAC&U Meetings with teams from Widener, organizing 3 of these teams • Giving presentations at regional and national meetings • Setting vision, goals and objectives for gen ed at the College and University level. • Creating, testing, and approving rubrics for writing and presentations • Developing and testing a quantitative reasoning rubric. • Curriculum revision including; University transcript designation process, University writing enriched transcript designation, College development and implementation of a quantitative reasoning requirement. • Chaired committees that designed and wrote major reports on; Effective Communication (2010), Critical Thinking (2011), Quantitative Reasoning (2011), Assessment Plans (2008, 2012) • Promoted general education: Admissions flyer, language in undergraduate catalog, and language on University website. • Bridge Week faculty development general education workshops (7 total from 2004-2015), Critical Thinking Supported General Education Accomplishments • Changing bylaws to create permanent assessment and general education committees at the both the College and University level • Creating the assessment structure for general education • Attending six AAC&U Meetings with teams from Widener, organizing 3 of these teams • Giving presentations at regional and national meetings • Setting vision, goals and objectives for gen ed at the College and University level. • Creating, testing, and approving rubrics for writing and presentations • Developing and testing a quantitative reasoning rubric. • Curriculum revision including; University transcript designation process, University writing enriched transcript designation, College development and implementation of a quantitative reasoning requirement. • Chaired committees that designed and wrote major reports on; Effective Communication (2010), Critical Thinking (2011), Quantitative Reasoning (2011), Assessment Plans (2008, 2012) • Promoted general education: Admissions flyer, language in undergraduate catalog, and language on University website. • Bridge Week faculty development general education workshops (7 total from 2004-2015), General Education Supported General Education Accomplishments • Changing bylaws to create permanent assessment and general education committees at the both the College and University level • Creating the assessment structure for general education • Attending six AAC&U Meetings with teams from Widener, organizing 3 of these teams • Giving presentations at regional and national meetings • Setting vision, goals and objectives for gen ed at the College and University level. • Creating, testing, and approving rubrics for writing and presentations • Developing and testing a quantitative reasoning rubric. • Curriculum revision including; University transcript designation process, University writing enriched transcript designation, College development and implementation of a quantitative reasoning requirement. • Chaired committees that designed and wrote major reports on; Effective Communication (2010), Critical Thinking (2011), Quantitative Reasoning (2011), Assessment Plans (2008, 2012) • Promoted general education: Admissions flyer, language in undergraduate catalog, and language on University website. • Bridge Week faculty development general education workshops (7 total from 2004-2015), Colleagues Who Work on General Education, Collegially To Develop Strategic Plan, Colleagues Who Work on Faculty Council, New Skills including Critical Thinking, General Education Accomplishments • Changing bylaws to create permanent assessment and general education committees at the both the College and University level • Creating the assessment structure for general education • Attending six AAC&U Meetings with teams from Widener, organizing 3 of these teams • Giving presentations at regional and national meetings • Setting vision, goals and objectives for gen ed at the College and University level. • Creating, testing, and approving rubrics for writing and presentations • Developing and testing a quantitative reasoning rubric. • Curriculum revision including; University transcript designation process, University writing enriched transcript designation, College development and implementation of a quantitative reasoning requirement. • Chaired committees that designed and wrote major reports on; Effective Communication (2010), Critical Thinking (2011), Quantitative Reasoning (2011), Assessment Plans (2008, 2012) • Promoted general education: Admissions flyer, language in undergraduate catalog, and language on University website. • Bridge Week faculty development general education workshops (7 total from 2004-2015) ???? Rigorous Academics and High Impact Practcies, General Education Accomplished General Education Accomplishments • Changing bylaws to create permanent assessment and general education committees at the both the College and University level • Creating the assessment structure for general education • Attending six AAC&U Meetings with teams from Widener, organizing 3 of these teams • Giving presentations at regional and national meetings • Setting vision, goals and objectives for gen ed at the College and University level. • Creating, testing, and approving rubrics for writing and presentations • Developing and testing a quantitative reasoning rubric. • Curriculum revision including; University transcript designation process, University writing enriched transcript designation, College development and implementation of a quantitative reasoning requirement. • Chaired committees that designed and wrote major reports on; Effective Communication (2010), Critical Thinking (2011), Quantitative Reasoning (2011), Assessment Plans (2008, 2012) • Promoted general education: Admissions flyer, language in undergraduate catalog, and language on University website. • Bridge Week faculty development general education workshops (7 total from 2004-2015), Faculty Council Helped General Education Accomplishments • Changing bylaws to create permanent assessment and general education committees at the both the College and University level • Creating the assessment structure for general education • Attending six AAC&U Meetings with teams from Widener, organizing 3 of these teams • Giving presentations at regional and national meetings • Setting vision, goals and objectives for gen ed at the College and University level. • Creating, testing, and approving rubrics for writing and presentations • Developing and testing a quantitative reasoning rubric. • Curriculum revision including; University transcript designation process, University writing enriched transcript designation, College development and implementation of a quantitative reasoning requirement. • Chaired committees that designed and wrote major reports on; Effective Communication (2010), Critical Thinking (2011), Quantitative Reasoning (2011), Assessment Plans (2008, 2012) • Promoted general education: Admissions flyer, language in undergraduate catalog, and language on University website. • Bridge Week faculty development general education workshops (7 total from 2004-2015), Scott Van Bramer Has Demonstrated Leadership Furthering Widener's Vision, Mission and Strategic Objectives, Scott Van Bramer Has Demonstrated Leadership Developing New Skills, General Education Helped General Education Accomplishments • Changing bylaws to create permanent assessment and general education committees at the both the College and University level • Creating the assessment structure for general education • Attending six AAC&U Meetings with teams from Widener, organizing 3 of these teams • Giving presentations at regional and national meetings • Setting vision, goals and objectives for gen ed at the College and University level. • Creating, testing, and approving rubrics for writing and presentations • Developing and testing a quantitative reasoning rubric. • Curriculum revision including; University transcript designation process, University writing enriched transcript designation, College development and implementation of a quantitative reasoning requirement. • Chaired committees that designed and wrote major reports on; Effective Communication (2010), Critical Thinking (2011), Quantitative Reasoning (2011), Assessment Plans (2008, 2012) • Promoted general education: Admissions flyer, language in undergraduate catalog, and language on University website. • Bridge Week faculty development general education workshops (7 total from 2004-2015), General Education Accomplished General Education Accomplishments • Changing bylaws to create permanent assessment and general education committees at the both the College and University level • Creating the assessment structure for general education • Attending six AAC&U Meetings with teams from Widener, organizing 3 of these teams • Giving presentations at regional and national meetings • Setting vision, goals and objectives for gen ed at the College and University level. • Creating, testing, and approving rubrics for writing and presentations • Developing and testing a quantitative reasoning rubric. • Curriculum revision including; University transcript designation process, University writing enriched transcript designation, College development and implementation of a quantitative reasoning requirement. • Chaired committees that designed and wrote major reports on; Effective Communication (2010), Critical Thinking (2011), Quantitative Reasoning (2011), Assessment Plans (2008, 2012) • Promoted general education: Admissions flyer, language in undergraduate catalog, and language on University website. • Bridge Week faculty development general education workshops (7 total from 2004-2015), Strategic Plan That Includes Rigorous Academics and High Impact Practcies, General Education Accomplished General Education Accomplishments • Changing bylaws to create permanent assessment and general education committees at the both the College and University level • Creating the assessment structure for general education • Attending six AAC&U Meetings with teams from Widener, organizing 3 of these teams • Giving presentations at regional and national meetings • Setting vision, goals and objectives for gen ed at the College and University level. • Creating, testing, and approving rubrics for writing and presentations • Developing and testing a quantitative reasoning rubric. • Curriculum revision including; University transcript designation process, University writing enriched transcript designation, College development and implementation of a quantitative reasoning requirement. • Chaired committees that designed and wrote major reports on; Effective Communication (2010), Critical Thinking (2011), Quantitative Reasoning (2011), Assessment Plans (2008, 2012) • Promoted general education: Admissions flyer, language in undergraduate catalog, and language on University website. • Bridge Week faculty development general education workshops (7 total from 2004-2015), Scott Van Bramer Has Demonstrated Leadership Mentoring Colleagues