WARNING:
JavaScript is turned OFF. None of the links on this concept map will
work until it is reactivated.
If you need help turning JavaScript On, click here.
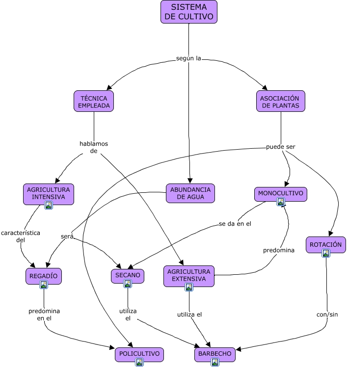
Este Cmap, tiene información relacionada con: Paisajes agrarios Quia01, ABUNDANCIA DE AGUA será REGADÍO, SISTEMA DE CULTIVO según la ASOCIACIÓN DE PLANTAS, AGRICULTURA INTENSIVA característica del REGADÍO, SECANO utiliza el BARBECHO, ASOCIACIÓN DE PLANTAS puede ser ROTACIÓN, ASOCIACIÓN DE PLANTAS puede ser POLICULTIVO, ABUNDANCIA DE AGUA será SECANO, REGADÍO predomina en el POLICULTIVO, SISTEMA DE CULTIVO según la TÉCNICA EMPLEADA, TÉCNICA EMPLEADA hablamos de AGRICULTURA EXTENSIVA, ASOCIACIÓN DE PLANTAS puede ser MONOCULTIVO, AGRICULTURA EXTENSIVA predomina MONOCULTIVO, MONOCULTIVO se da en el SECANO, ROTACIÓN con/sin BARBECHO, AGRICULTURA EXTENSIVA utiliza el BARBECHO, SISTEMA DE CULTIVO según la ABUNDANCIA DE AGUA, TÉCNICA EMPLEADA hablamos de AGRICULTURA INTENSIVA