WARNING:
JavaScript is turned OFF. None of the links on this concept map will
work until it is reactivated.
If you need help turning JavaScript On, click here.
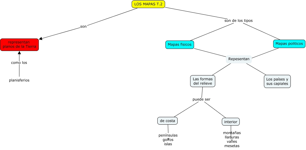
Este Cmap, tiene información relacionada con: LOS MAPAS T. 2 Dani Bermejo-Sergio-Alejandra, Mapas politicos ???? Repesentan, de costa penínsulas golfos islas, Repesentan ???? Los países y sus capiales, Las formas del relieve puede ser interior, Repesentan ???? Las formas del relieve, LOS MAPAS T.2 son de los tipos Mapas fisicos, interior montañas llanuras valles mesetas, Las formas del relieve puede ser de costa, Mapas fisicos ???? Repesentan, LOS MAPAS T.2 son representan planos de la Tierra, planisferios como los representan planos de la Tierra, LOS MAPAS T.2 son de los tipos Mapas politicos