WARNING:
JavaScript is turned OFF. None of the links on this concept map will
work until it is reactivated.
If you need help turning JavaScript On, click here.
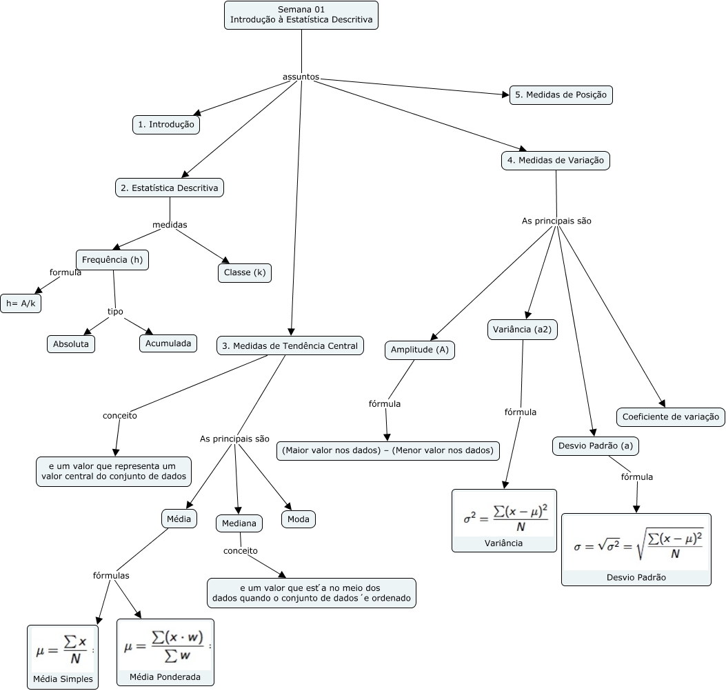
Esse mapa conceitual, produzido no IHMC CmapTools, tem a informação relacionada a: 1a semana, 4. Medidas de Variação As principais são Variância (a2), Semana 01 Introdução à Estatística Descritiva assuntos 1. Introdução, 4. Medidas de Variação As principais são Desvio Padrão (a), 3. Medidas de Tendência Central As principais são Média, Desvio Padrão (a) fórmula Desvio Padrão, 3. Medidas de Tendência Central conceito e um valor que representa um valor central do conjunto de dados, Frequência (h) tipo Acumulada, Média fórmulas Média Simples, Semana 01 Introdução à Estatística Descritiva assuntos 4. Medidas de Variação, Semana 01 Introdução à Estatística Descritiva assuntos 5. Medidas de Posição, Frequência (h) tipo Absoluta, 4. Medidas de Variação As principais são Amplitude (A), 2. Estatística Descritiva medidas Classe (k), Mediana conceito e um valor que est ́a no meio dos dados quando o conjunto de dados ́e ordenado, Semana 01 Introdução à Estatística Descritiva assuntos 2. Estatística Descritiva, Frequência (h) formula h= A/k, Semana 01 Introdução à Estatística Descritiva assuntos 3. Medidas de Tendência Central, Variância (a2) fórmula Variância, 2. Estatística Descritiva medidas Frequência (h), 3. Medidas de Tendência Central As principais são Moda