WARNING:
JavaScript is turned OFF. None of the links on this concept map will
work until it is reactivated.
If you need help turning JavaScript On, click here.
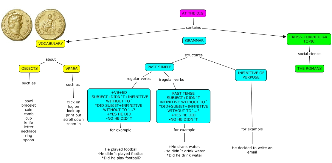
Este Cmap, tiene información relacionada con: AT THE DIG-Eduardo, PAST SIMPLE iregular verbs PAST TENSE SUBJECT+DIDN´T INFINITIVE WITHOUT TO´ *DID+SUBJET+INFINITIVE WITHOUT TO´...? +YES HE DID -NO HE DIDN´T, INFINITIVE OF PURPOSE for example He decided to write an email, +VB+ED -SUBJECT+DIDN´T+INFINITIVE WITHOUT TO´ *DID SUBJET+INFINITIVE WITHOUT TO´...? +YES HE DID -NO HE DID´T for example He played football -He didn´t played football *Did he play football?, VERBS such as click on log on look up print out scroll down zoom in, AT THE DIG contains VOCABULARY, OBJECTS such as bowl bracelet coin comb cup knife letter necklace ring spoon, VOCABULARY about VERBS, CROSS-CURRICULAR TOPIC social cience THE ROMANS, AT THE DIG contains GRAMMAR, PAST SIMPLE regular verbs +VB+ED -SUBJECT+DIDN´T+INFINITIVE WITHOUT TO´ *DID SUBJET+INFINITIVE WITHOUT TO´...? +YES HE DID -NO HE DID´T, GRAMMAR structures PAST SIMPLE, PAST TENSE SUBJECT+DIDN´T INFINITIVE WITHOUT TO´ *DID+SUBJET+INFINITIVE WITHOUT TO´...? +YES HE DID -NO HE DIDN´T for example +He drank water. -He didn´t drink water *Did he drink water, GRAMMAR structures INFINITIVE OF PURPOSE, AT THE DIG contains CROSS-CURRICULAR TOPIC, VOCABULARY about OBJECTS