WARNING:
JavaScript is turned OFF. None of the links on this concept map will
work until it is reactivated.
If you need help turning JavaScript On, click here.
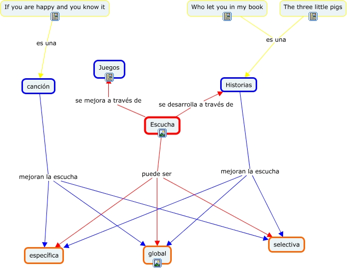
Este Cmap, tiene información relacionada con: Escucha, Escucha se mejora a través de Juegos, Escucha puede ser selectiva, Historias mejoran la escucha global, If you are happy and you know it es una canción, Escucha se desarrolla a través de Historias, canción mejoran la escucha selectiva, Who let you in my book es una Historias, Historias mejoran la escucha selectiva, Escucha puede ser específica, The three little pigs es una Historias, Escucha puede ser global, canción mejoran la escucha global, canción mejoran la escucha específica, Historias mejoran la escucha específica