WARNING:
JavaScript is turned OFF. None of the links on this concept map will
work until it is reactivated.
If you need help turning JavaScript On, click here.
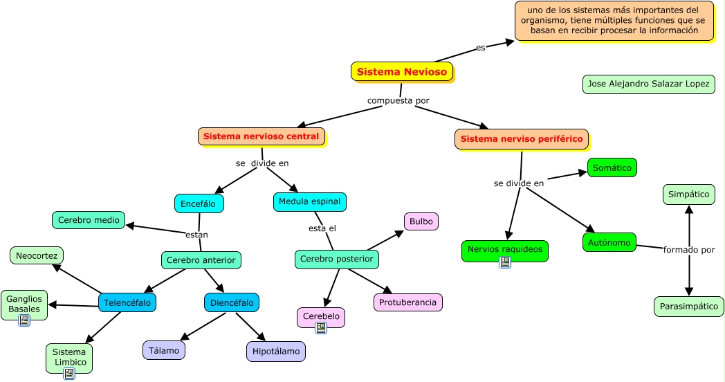
Este Cmap, tiene información relacionada con: Sistema Nervioso, Cerebro anterior ???? Telencéfalo, Medula espinal esta el Cerebro posterior, Diencéfalo ???? Tálamo, Sistema Nevioso compuesta por Sistema nervioso central, Sistema nervioso central se divide en Medula espinal, Sistema Nevioso compuesta por Sistema nerviso periférico, Telencéfalo ???? Sistema Limbico, Autónomo formado por Parasimpático, Sistema Nevioso es uno de los sistemas más importantes del organismo, tiene múltiples funciones que se basan en recibir procesar la información, Cerebro posterior ???? Cerebelo, Encefálo estan Cerebro medio, Autónomo formado por Simpático, Cerebro anterior ???? Diencéfalo, Telencéfalo ???? Ganglios Basales, Cerebro posterior ???? Bulbo, Sistema nerviso periférico se divide en Autónomo, Sistema nerviso periférico se divide en Somático, Telencéfalo ???? Neocortez, Sistema nervioso central se divide en Encefálo, Sistema nerviso periférico se divide en Nervios raquideos