WARNING:
JavaScript is turned OFF. None of the links on this concept map will
work until it is reactivated.
If you need help turning JavaScript On, click here.
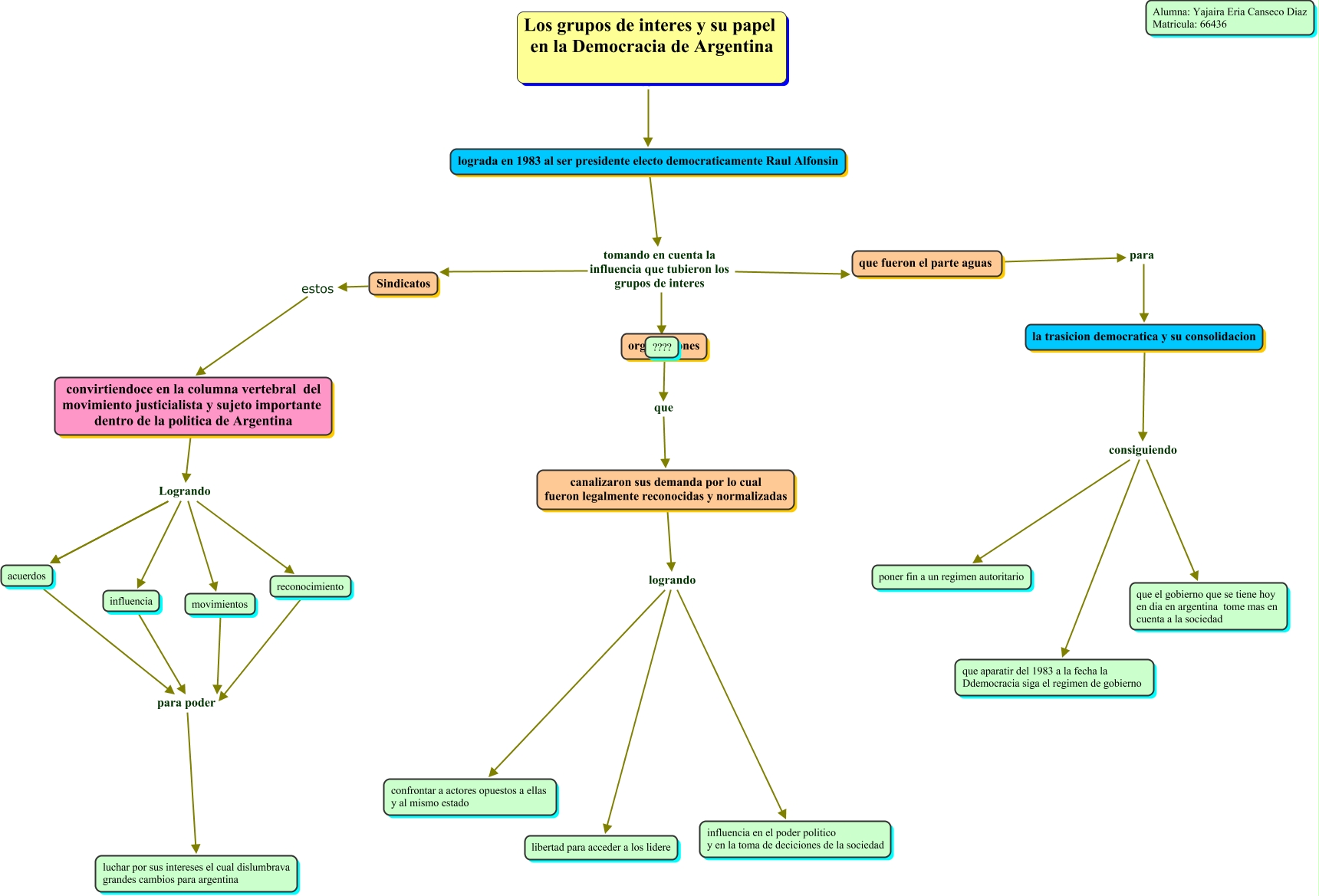
Este Cmap, tiene información relacionada con: atzi, la trasicion democratica y su consolidacion consiguiendo poner fin a un regimen autoritario, convirtiendoce en la columna vertebral del movimiento justicialista y sujeto importante dentro de la politica de Argentina Logrando influencia, organizciones que canalizaron sus demanda por lo cual fueron legalmente reconocidas y normalizadas, lograda en 1983 al ser presidente electo democraticamente Raul Alfonsin tomando en cuenta la influencia que tubieron los grupos de interes que fueron el parte aguas, convirtiendoce en la columna vertebral del movimiento justicialista y sujeto importante dentro de la politica de Argentina Logrando acuerdos, convirtiendoce en la columna vertebral del movimiento justicialista y sujeto importante dentro de la politica de Argentina Logrando movimientos, convirtiendoce en la columna vertebral del movimiento justicialista y sujeto importante dentro de la politica de Argentina Logrando reconocimiento, canalizaron sus demanda por lo cual fueron legalmente reconocidas y normalizadas logrando confrontar a actores opuestos a ellas y al mismo estado, la trasicion democratica y su consolidacion consiguiendo que aparatir del 1983 a la fecha la Ddemocracia siga el regimen de gobierno, que fueron el parte aguas para la trasicion democratica y su consolidacion, la trasicion democratica y su consolidacion consiguiendo que el gobierno que se tiene hoy en dia en argentina tome mas en cuenta a la sociedad, canalizaron sus demanda por lo cual fueron legalmente reconocidas y normalizadas logrando libertad para acceder a los lidere, influencia para poder luchar por sus intereses el cual dislumbrava grandes cambios para argentina, lograda en 1983 al ser presidente electo democraticamente Raul Alfonsin tomando en cuenta la influencia que tubieron los grupos de interes Sindicatos, convirtiendoce en la columna vertebral del movimiento justicialista y sujeto importante dentro de la politica de Argentina Logrando acuerdos, Sindicatos estos convirtiendoce en la columna vertebral del movimiento justicialista y sujeto importante dentro de la politica de Argentina, canalizaron sus demanda por lo cual fueron legalmente reconocidas y normalizadas logrando influencia en el poder politico y en la toma de deciciones de la sociedad, lograda en 1983 al ser presidente electo democraticamente Raul Alfonsin tomando en cuenta la influencia que tubieron los grupos de interes ????, acuerdos para poder luchar por sus intereses el cual dislumbrava grandes cambios para argentina, reconocimiento para poder luchar por sus intereses el cual dislumbrava grandes cambios para argentina