WARNING:
JavaScript is turned OFF. None of the links on this concept map will
work until it is reactivated.
If you need help turning JavaScript On, click here.
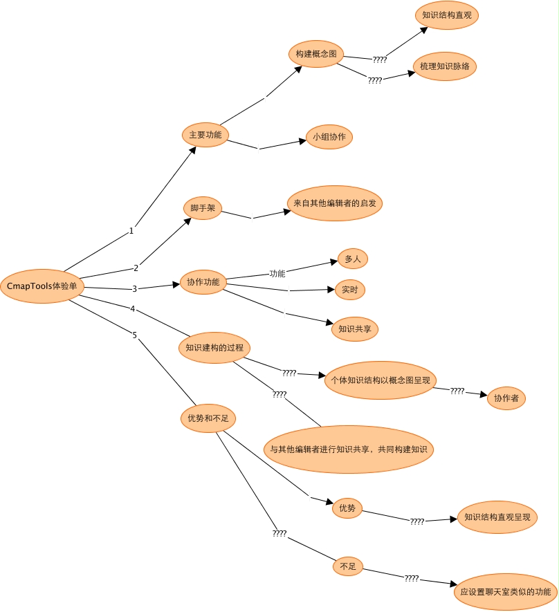
此概念图以 IHMC CmapTools 创建, 内含信息有关于: 未命名, 个体知识结构以概念图呈现 ???? 协作者, CmapTools体验单 1 主要功能, 协作功能 功能 多人, 知识建构的过程 ???? 个体知识结构以概念图呈现, 主要功能 小组协作, 知识建构的过程 ???? 与其他编辑者进行知识共享,共同构建知识, 主要功能 构建概念图, 构建概念图 ???? 梳理知识脉络, CmapTools体验单 4 知识建构的过程, CmapTools体验单 3 协作功能, 构建概念图 ???? 知识结构直观, 优势 ???? 知识结构直观呈现, 协作功能 实时, 优势和不足 优势, CmapTools体验单 5 优势和不足, CmapTools体验单 2 脚手架, 脚手架 来自其他编辑者的启发, 优势和不足 ???? 不足, 不足 ???? 应设置聊天室类似的功能, 协作功能 知识共享