WARNING:
JavaScript is turned OFF. None of the links on this concept map will
work until it is reactivated.
If you need help turning JavaScript On, click here.
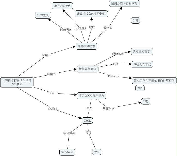
This Concept Map, created with IHMC CmapTools, has information related to: marxism, 智能导师系统 理论基础 认知主义哲学, 计算机辅助教 历史阶段 20世纪60年代, CSCL ???? ????, 学习LOGO程序语言 基础理论 ????, CSCL 学习焦点 协作学习, 学习LOGO程序语言 ???? CSCL, 智能导师系统 教学方式 建立了学生理解知识的计算模型, 计算机辅助教 地位 计算机教育的主导地位, 计算机辅助教 教学观 知识分割、逻辑呈现, 智能导师系统 时间 20世纪70年代, 计算机支持的协作学习 历史轨迹 应用三 学习LOGO程序语言, 计算机支持的协作学习 历史轨迹 应用一 计算机辅助教, 计算机支持的协作学习 历史轨迹 应用四 CSCL, 计算机辅助教 支持理论 行为主义, 计算机支持的协作学习 历史轨迹 应用二 智能导师系统