WARNING:
JavaScript is turned OFF. None of the links on this concept map will
work until it is reactivated.
If you need help turning JavaScript On, click here.
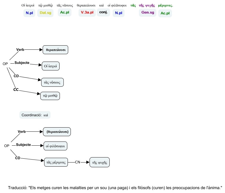
Aquest mapa conceptual conté informació relacionada amb: 2ndecl_03, OP CD τὰς μέριμνας, OP CC τῷ μισθῷ, OP Verb (θεραπεύουσι), OP Verb θεραπεύουσι, OP Subjecte Οἱ ἰατροὶ, OP Subjecte οἱ φιλόσοφοι, τὰς μέριμνας CN τῆς ψυχῆς, OP CD τὰς νόσους