WARNING:
JavaScript is turned OFF. None of the links on this concept map will
work until it is reactivated.
If you need help turning JavaScript On, click here.
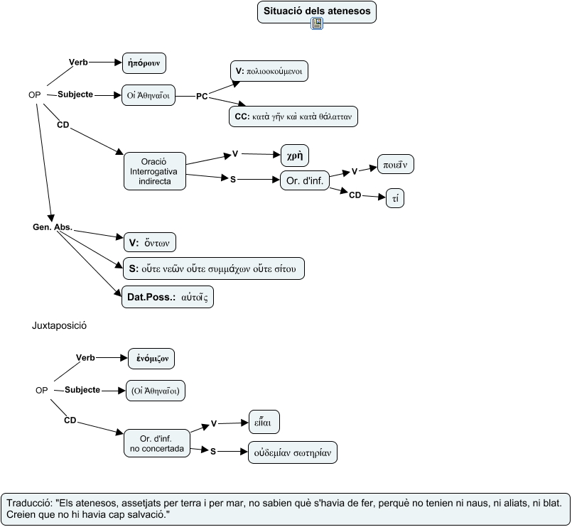
Aquest mapa conceptual conté informació relacionada amb: Situacio_atenesos, OP Subjecte Οἱ Ἀθηναῖοι, OP CD Oració Interrogativa indirecta, Or. d'inf. CD τί, Or. d'inf. no concertada S οὐδεμίαν σωτηρίαν, Οἱ Ἀθηναῖοι PC CC: κατὰ γῆν καὶ κατὰ θάλατταν, OP Verb ἠπόρουν, Or. d'inf. V ποιεΐν, OP Gen. Abs. Dat.Poss.: αὐτοῖς, OP Verb ἐνόμιζον, Oració Interrogativa indirecta V χρὴ, Or. d'inf. no concertada V είἶαι, Oració Interrogativa indirecta S Or. d'inf., OP Gen. Abs. V: ὄντων, OP Subjecte (Οἱ Ἀθηναῖοι), Οἱ Ἀθηναῖοι PC V: πολιοοκοúμενοι, OP Gen. Abs. S: οὔτε νεῶν οὔτε συμμάχων οὔτε σίτου, OP CD Or. d'inf. no concertada