WARNING:
JavaScript is turned OFF. None of the links on this concept map will
work until it is reactivated.
If you need help turning JavaScript On, click here.
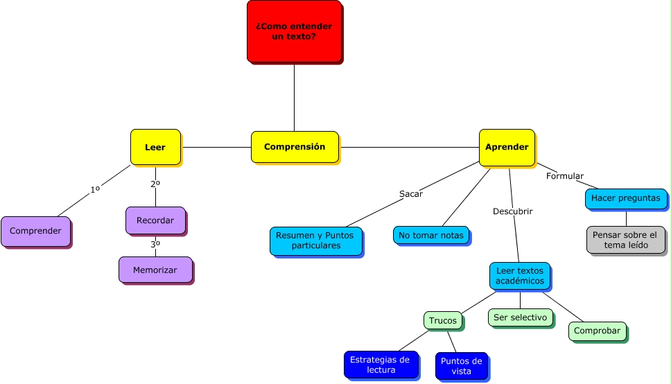
Este Cmap, tiene información relacionada con: gabriel mapa, Leer textos académicos ???? Trucos, Leer 2º Recordar, ¿Como entender un texto? ???? Comprensión, Leer 1º Comprender, Leer textos académicos ???? Ser selectivo, Trucos ???? Estrategias de lectura, Leer textos académicos ???? Comprobar, Comprensión ???? Leer, Aprender Formular Hacer preguntas, Aprender Sacar Resumen y Puntos particulares, Comprensión ???? Aprender, Aprender ???? No tomar notas, Hacer preguntas ???? Pensar sobre el tema leído, Aprender Descubrir Leer textos académicos, Recordar 3º Memorizar, Trucos ???? Puntos de vista