WARNING:
JavaScript is turned OFF. None of the links on this concept map will
work until it is reactivated.
If you need help turning JavaScript On, click here.
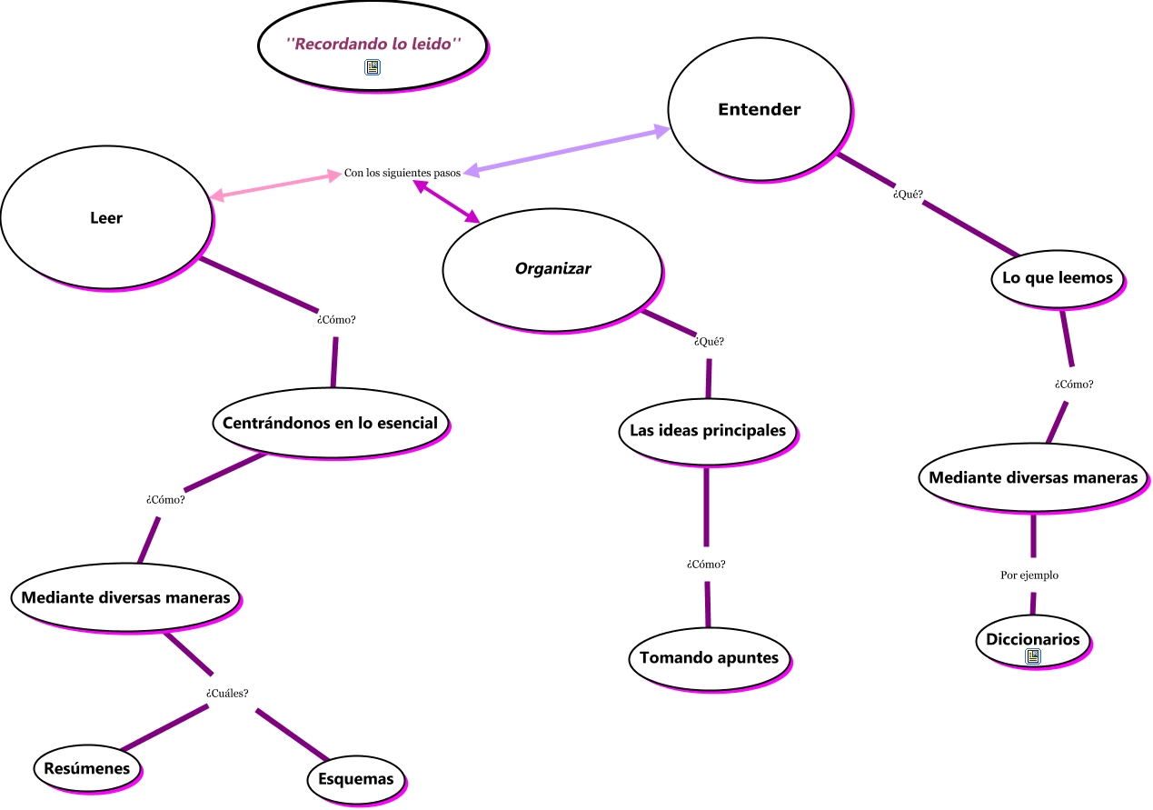
Este Cmap, tiene información relacionada con: Reading and remembering, Entender ¿Qué? Lo que leemos, Centrándonos en lo esencial ¿Cómo? Mediante diversas maneras, Mediante diversas maneras Por ejemplo Diccionarios, Organizar ¿Qué? Las ideas principales, Lo que leemos ¿Cómo? Mediante diversas maneras, Mediante diversas maneras ¿Cuáles? Esquemas, Mediante diversas maneras ¿Cuáles? Resúmenes, Leer ¿Cómo? Centrándonos en lo esencial, Las ideas principales ¿Cómo? Tomando apuntes