WARNING:
JavaScript is turned OFF. None of the links on this concept map will
work until it is reactivated.
If you need help turning JavaScript On, click here.
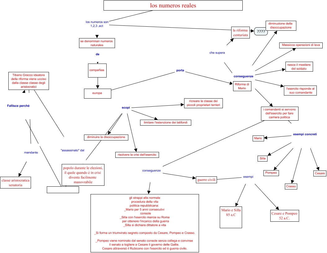
Este Cmap, tiene información relacionada con: tata gomez, Riforma di Mario conseguenze diminuzione della disoccupazione, Riforma di Mario conseguenze Massicce operazioni di leva, i comandanti si servono dell'esercito per fare carriera politica conseguenze gli strappi alla normale procedura della vita politica repubblicana: _Mario per 5 anni consecutivi console _Silla con l'esercito marcia su Roma per ottenere l'incarico della guerra _Silla si dichiara dittatore a vita _Si forma un triumvirato segreto composto da Cesare, Pompeo e Crasso. _Pompeo viene nominato dal senato console senza collega e convinse il senato a togliere a Cesare il governo delle Gallie. Cesare attraversò il Rubicone con l'esercito ed è guerra civile., se denominan numeros naturales de europa, se denominan numeros naturales de compañias, i comandanti si servono dell'esercito per fare carriera politica esempi concreti Cesare, Tiberio Gracco ideatore della riforma viene ucciso dalla classe classe degli aristocratici mandante classe aristocratica senatoria, scopi diminuire la disoccupazione, i comandanti si servono dell'esercito per fare carriera politica esempi concreti Pompeo, Riforma di Mario conseguenze l'esercito risponde al suo comandante, scopi limitare l'estenzione dei latifondi, scopi ricreare la classe dei piccoli proprietari terrieri, Riforma di Mario che supera la riforma centuriata, guerre civili esempi Mario e Silla 85 a.C, Tiberio Gracco ideatore della riforma viene ucciso dalla classe classe degli aristocratici "assassinato" dal popolo durante le elezioni, il quale quando è in crisi diventa facilmente manovrabile, Riforma di Mario conseguenze nasce il mestiere del soldato, i comandanti si servono dell'esercito per fare carriera politica conseguenze guerre civili, Riforma di Mario conseguenze i comandanti si servono dell'esercito per fare carriera politica, europa porta Riforma di Mario, los numeros reales los numeros son 1,2,3 ,ect se denominan numeros naturales