WARNING:
JavaScript is turned OFF. None of the links on this concept map will
work until it is reactivated.
If you need help turning JavaScript On, click here.
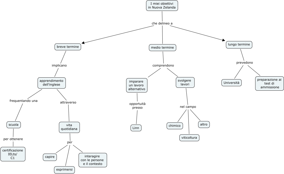
Questa Cmap, creata con IHMC CmapTools, contiene informazioni relative a: Obiettivi, I miei obiettivi in Nuova Zelanda che delineo a breve termine, I miei obiettivi in Nuova Zelanda che delineo a lungo termine, breve termine implicano apprendimento dell'inglese, svolgere lavori nel campo viticoltura, svolgere lavori nel campo chimico, svolgere lavori nel campo altro, scuola per ottenere certificazione IELts/ C1, apprendimento dell'inglese frequentando una scuola, vita quotidiana per capire, apprendimento dell'inglese attraverso vita quotidiana, medio termine comprendono svolgere lavori, medio termine comprendono imparare un lavoro alternativo, lungo termine prevedono preparazione ai test di ammissione, lungo termine prevedono Università, I miei obiettivi in Nuova Zelanda che delineo a medio termine, imparare un lavoro alternativo opportuità presso Linn, vita quotidiana per interagire con le persone e il contesto, vita quotidiana per esprimersi