WARNING:
JavaScript is turned OFF. None of the links on this concept map will
work until it is reactivated.
If you need help turning JavaScript On, click here.
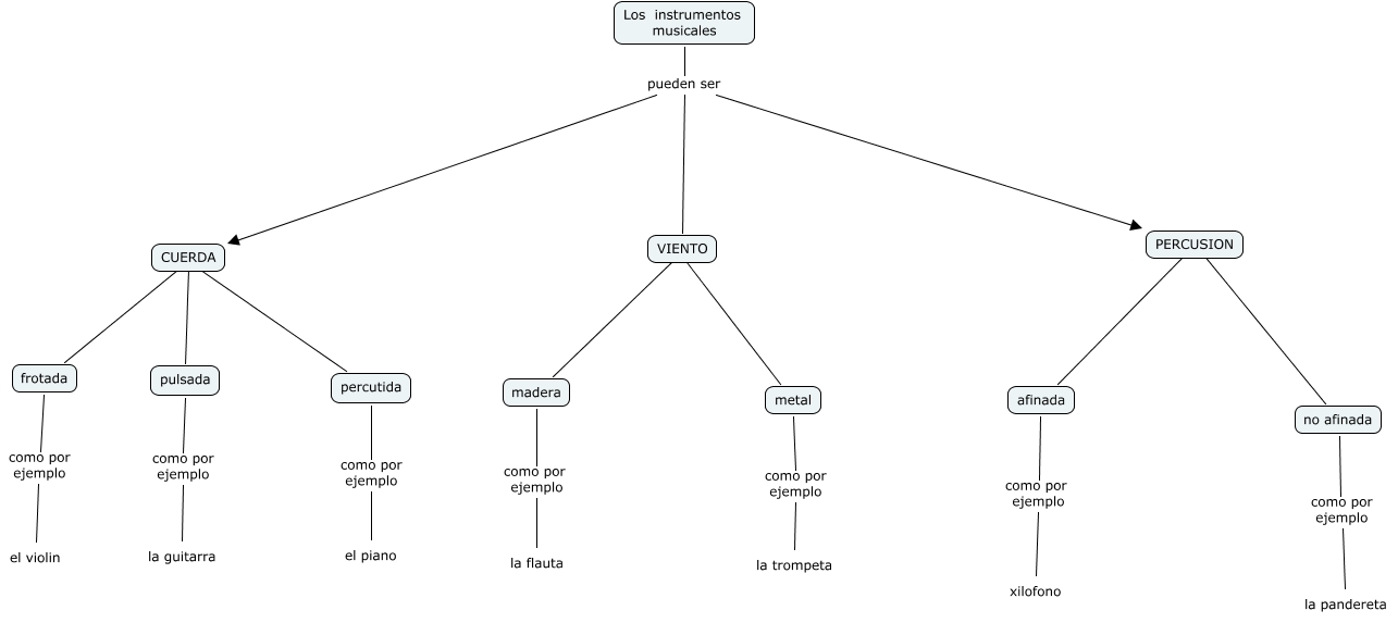
Este Cmap, tiene información relacionada con: instrumentos musicales carmen, VIENTO ???? madera, frotada como por ejemplo el violin, percutida como por ejemplo el piano, no afinada como por ejemplo la pandereta, CUERDA ???? percutida, CUERDA ???? pulsada, CUERDA ???? frotada, pulsada como por ejemplo la guitarra, afinada como por ejemplo xilofono, VIENTO ???? metal, PERCUSION ???? no afinada, madera como por ejemplo la flauta, metal como por ejemplo la trompeta, PERCUSION ???? afinada, Los instrumentos musicales pueden ser CUERDA, Los instrumentos musicales pueden ser VIENTO, Los instrumentos musicales pueden ser PERCUSION