WARNING:
JavaScript is turned OFF. None of the links on this concept map will
work until it is reactivated.
If you need help turning JavaScript On, click here.
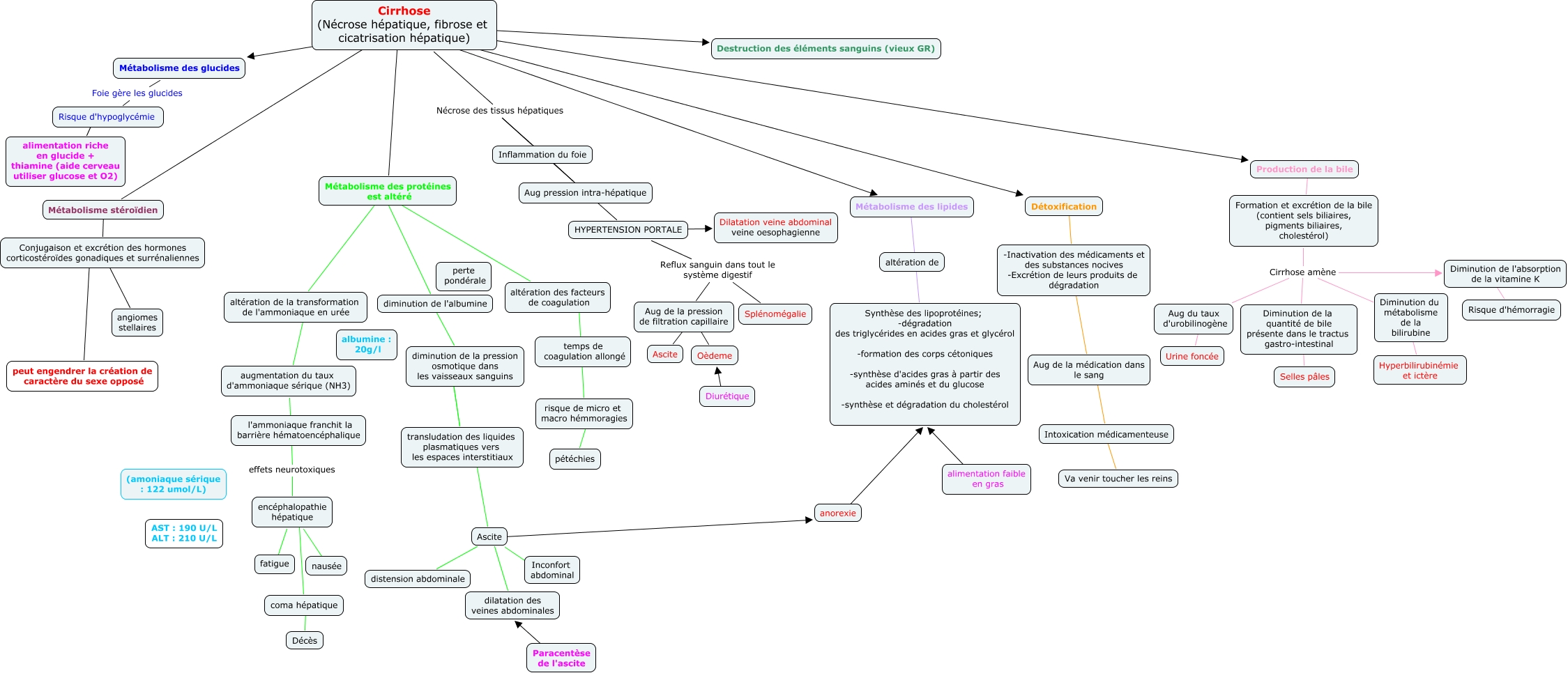
Cette carte de concepts créée avec IHMC CmapTools traite de: Cirrhose, diminution de l'albumine ???? diminution de la pression osmotique dans les vaisseaux sanguins, Ascite ???? distension abdominale, transludation des liquides plasmatiques vers les espaces interstitiaux ???? Ascite, Diurétique ???? Oèdeme, Diminution de la quantité de bile présente dans le tractus gastro-intestinal ???? Selles pâles, Inflammation du foie ???? Aug pression intra-hépatique, HYPERTENSION PORTALE Reflux sanguin dans tout le système digestif Splénomégalie, Ascite ???? Inconfort abdominal, encéphalopathie hépatique ???? fatigue, Détoxification ???? -Inactivation des médicaments et des substances nocives -Excrétion de leurs produits de dégradation, Cirrhose (Nécrose hépatique, fibrose et cicatrisation hépatique) ???? Métabolisme stéroïdien, altération des facteurs de coagulation ???? risque de micro et macro hémmoragies, Ascite ???? dilatation des veines abdominales, Aug du taux d'urobilinogène ???? Urine foncée, Cirrhose (Nécrose hépatique, fibrose et cicatrisation hépatique) ???? Métabolisme des protéines est altéré, encéphalopathie hépatique ???? nausée, Intoxication médicamenteuse ???? Va venir toucher les reins, anorexie Synthèse des lipoprotéines; -dégradation des triglycérides en acides gras et glycérol -formation des corps cétoniques -synthèse d'acides gras à partir des acides aminés et du glucose -synthèse et dégradation du cholestérol, Aug de la pression de filtration capillaire ???? Ascite, Métabolisme des glucides Foie gère les glucides Risque d'hypoglycémie