WARNING:
JavaScript is turned OFF. None of the links on this concept map will
work until it is reactivated.
If you need help turning JavaScript On, click here.
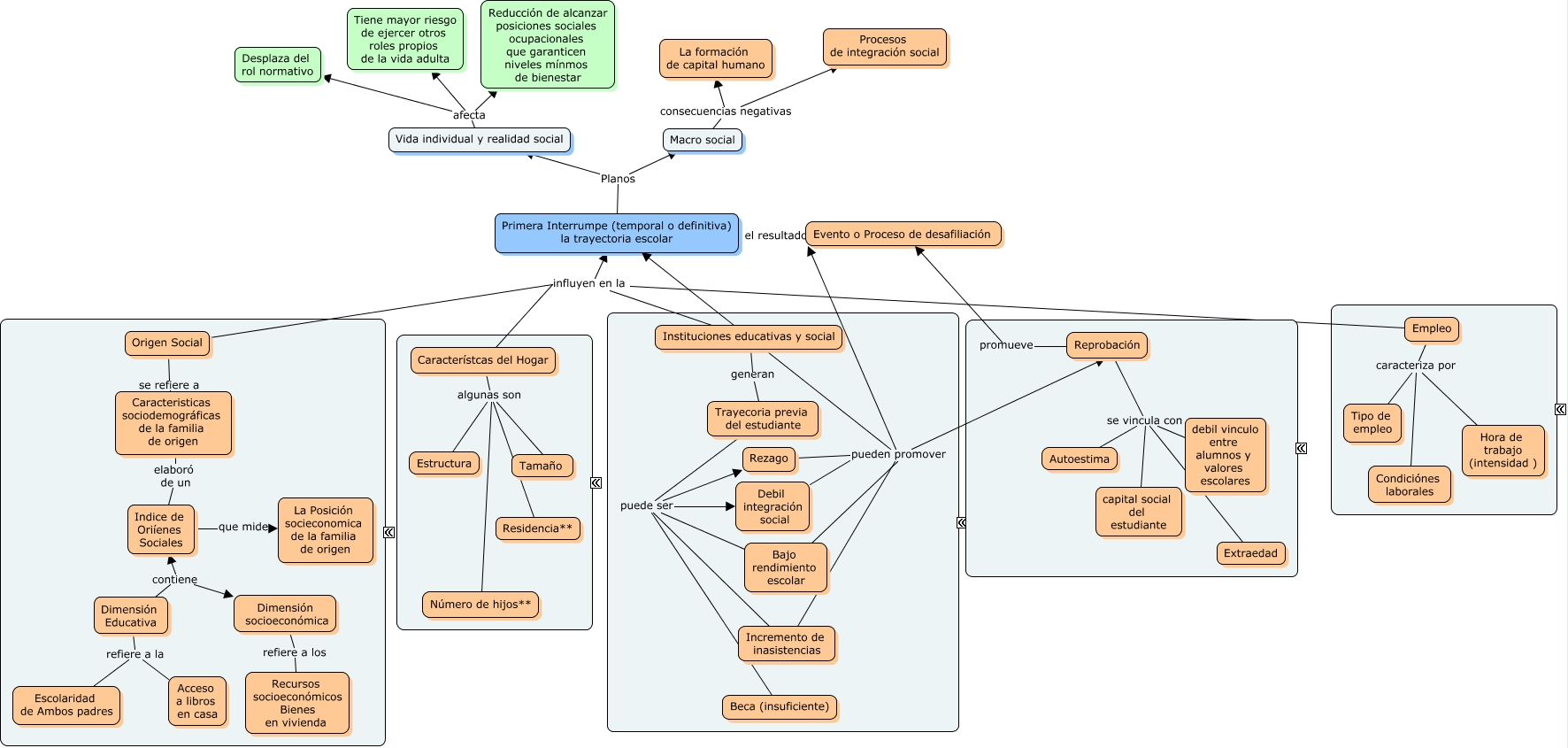
Este Cmap, tiene información relacionada con: 2Interrupción escolar 2, Origen Social influyen en la Primera Interrumpe (temporal o definitiva) la trayectoria escolar, Trayecoria previa del estudiante puede ser Debil integración social, Trayecoria previa del estudiante puede ser Incremento de inasistencias, Trayecoria previa del estudiante puede ser Beca (insuficiente), Indice de Oriíenes Sociales que mide La Posición socieconomica de la familia de origen, Bajo rendimiento escolar pueden promover Evento o Proceso de desafiliación, Trayecoria previa del estudiante puede ser Rezago, Característcas del Hogar influyen en la Primera Interrumpe (temporal o definitiva) la trayectoria escolar, Reprobación promueve Evento o Proceso de desafiliación, Incremento de inasistencias pueden promover Reprobación, Incremento de inasistencias pueden promover Primera Interrumpe (temporal o definitiva) la trayectoria escolar, Rezago pueden promover Primera Interrumpe (temporal o definitiva) la trayectoria escolar, Bajo rendimiento escolar pueden promover Primera Interrumpe (temporal o definitiva) la trayectoria escolar, Reprobación se vincula con capital social del estudiante, Incremento de inasistencias pueden promover Evento o Proceso de desafiliación, Característcas del Hogar algunas son Número de hijos**, Dimensión Educativa contiene Dimensión socioeconómica, Empleo influyen en la Primera Interrumpe (temporal o definitiva) la trayectoria escolar, Rezago pueden promover Evento o Proceso de desafiliación, Instituciones educativas y social generan Trayecoria previa del estudiante