WARNING:
JavaScript is turned OFF. None of the links on this concept map will
work until it is reactivated.
If you need help turning JavaScript On, click here.
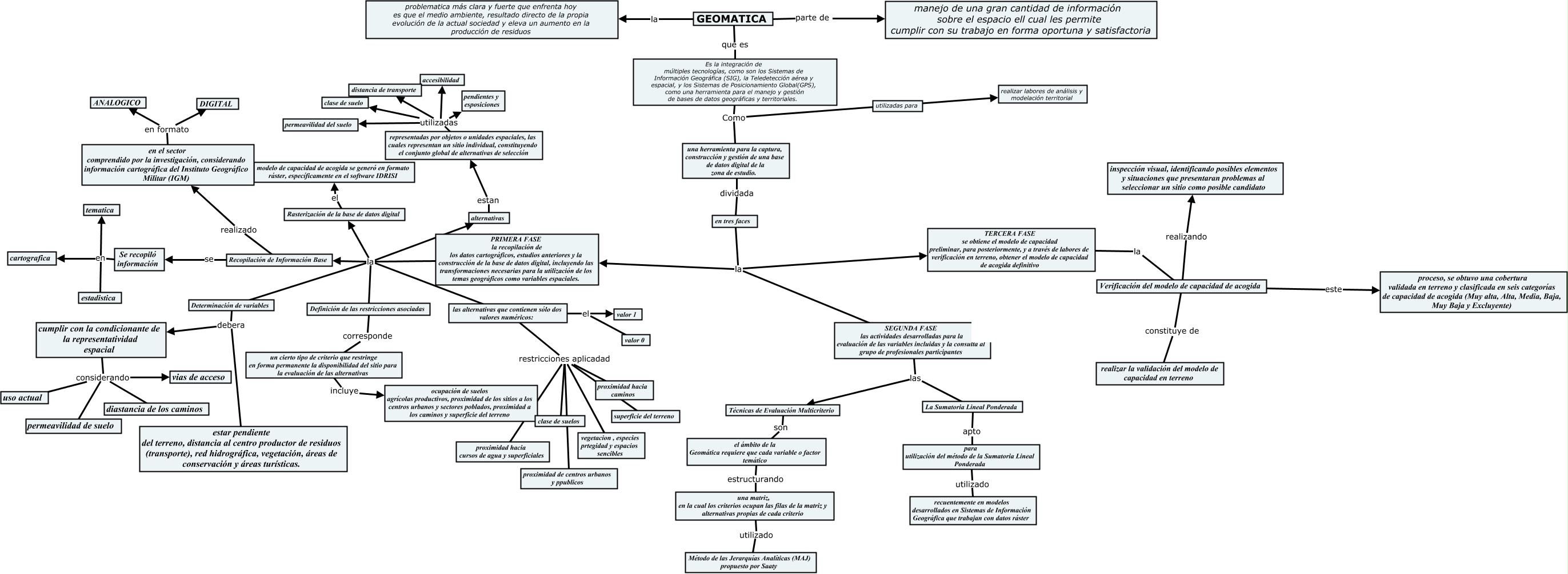
Este Cmap, tiene información relacionada con: archivos, para utilización del método de la Sumatoria Lineal Ponderada utilizado recuentemente en modelos desarrollados en Sistemas de Información Geográfica que trabajan con datos ráster, PRIMERA FASE la recopilación de los datos cartográficos, estudios anteriores y la construcción de la base de datos digital, incluyendo las transformaciones necesarias para la utilización de los temas geográficos como variables espaciales. la Definición de las restricciones asociadas, SEGUNDA FASE las actividades desarrolladas para la evaluación de las variables incluidas y la consulta al grupo de profesionales participantes las Técnicas de Evaluación Multicriterio, representadas por objetos o unidades espaciales, las cuales representan un sitio individual, constituyendo el conjunto global de alternativas de selección utilizadas accesibilidad, GEOMATICA la problematica más clara y fuerte que enfrenta hoy es que el medio ambiente, resultado directo de la propia evolución de la actual sociedad y eleva un aumento en la producción de residuos, PRIMERA FASE la recopilación de los datos cartográficos, estudios anteriores y la construcción de la base de datos digital, incluyendo las transformaciones necesarias para la utilización de los temas geográficos como variables espaciales. la las alternativas que contienen sólo dos valores numéricos:, una herramienta para la captura, construcción y gestión de una base de datos digital de la zona de estudio. dividada en tres faces, representadas por objetos o unidades espaciales, las cuales representan un sitio individual, constituyendo el conjunto global de alternativas de selección utilizadas permeavilidad del suelo, Verificación del modelo de capacidad de acogida este proceso, se obtuvo una cobertura validada en terreno y clasificada en seis categorías de capacidad de acogida (Muy alta, Alta, Media, Baja, Muy Baja y Excluyente), Se recopiló información en tematica, SEGUNDA FASE las actividades desarrolladas para la evaluación de las variables incluidas y la consulta al grupo de profesionales participantes las La Sumatoria Lineal Ponderada, las alternativas que contienen sólo dos valores numéricos: restricciones aplicadad vegetacion , especies prtegidad y espacios sencibles, La Sumatoria Lineal Ponderada apto para utilización del método de la Sumatoria Lineal Ponderada, Se recopiló información en cartografica, el ámbito de la Geomática requiere que cada variable o factor temático estructurando una matriz, en la cual los criterios ocupan las filas de la matriz y alternativas propias de cada criterio, un cierto tipo de criterio que restringe en forma permanente la disponibilidad del sitio para la evaluación de las alternativas incluye ocupación de suelos agrícolas productivos, proximidad de los sitios a los centros urbanos y sectores poblados, proximidad a los caminos y superficie del terreno, GEOMATICA parte de manejo de una gran cantidad de información sobre el espacio ell cual les permite cumplir con su trabajo en forma oportuna y satisfactoria, cumplir con la condicionante de la representatividad espacial considerando uso actual, representadas por objetos o unidades espaciales, las cuales representan un sitio individual, constituyendo el conjunto global de alternativas de selección utilizadas pendientes y esposiciones, PRIMERA FASE la recopilación de los datos cartográficos, estudios anteriores y la construcción de la base de datos digital, incluyendo las transformaciones necesarias para la utilización de los temas geográficos como variables espaciales. la alternativas