WARNING:
JavaScript is turned OFF. None of the links on this concept map will
work until it is reactivated.
If you need help turning JavaScript On, click here.
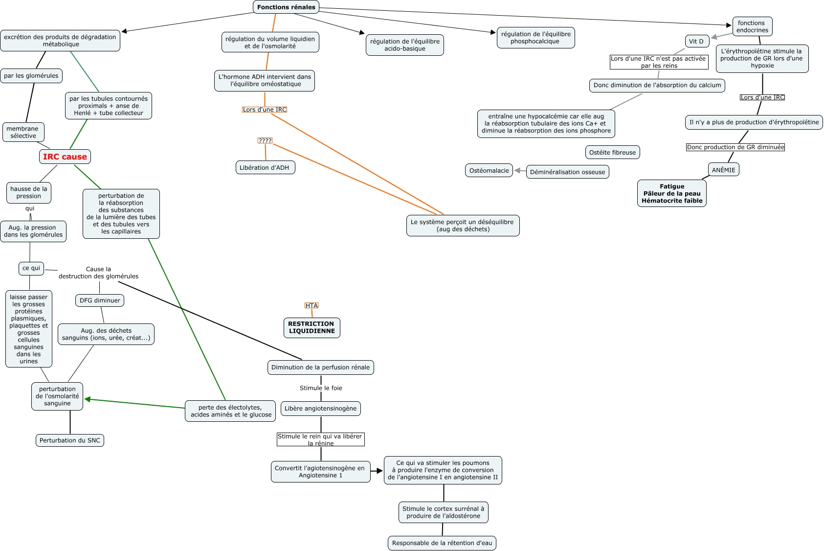
Cette carte de concepts créée avec IHMC CmapTools traite de: IR 22, Ce qui va stimuler les poumons à produire l'enzyme de conversion de l'angiotensine I en angiotensine II ???? Stimule le cortex surrénal à produire de l'aldostérone, L'hormone ADH intervient dans l'équilibre oméostatique Lors d'une IRC Le système perçoit un déséquilibre (aug des déchets), perturbation de la réabsorption des substances de la lumière des tubes et des tubules vers les capillaires ???? perte des électolytes, acides aminés et le glucose, Fonctions rénales ???? régulation du volume liquidien et de l'osmolarité, membrane sélective ???? IRC cause, Donc diminution de l'absorption du calcium ???? entraîne une hypocalcémie car elle aug la réabsorption tubulaire des ions Ca+ et diminue la réabsorption des ions phosphore, IRC cause ???? perturbation de la réabsorption des substances de la lumière des tubes et des tubules vers les capillaires, Il n'y a plus de production d'érythropoïétine Donc production de GR diminuée ANÉMIE, Libère angiotensinogène Stimule le rein qui va libérer la rénine Convertit l'agiotensinogène en Angiotensine 1, ANÉMIE ???? Fatigue Pâleur de la peau Hématocrite faible, excrétion des produits de dégradation métabolique par les tubules contournés proximals + anse de Henlé + tube collecteur, Le système perçoit un déséquilibre (aug des déchets) ???? Libération d'ADH, par les glomérules ???? membrane sélective, DFG diminuer ???? Aug. des déchets sanguins (ions, urée, créat...), Aug. des déchets sanguins (ions, urée, créat...) ???? perturbation de l'osmolarité sanguine, excrétion des produits de dégradation métabolique par les glomérules, par les tubules contournés proximals + anse de Henlé + tube collecteur ???? IRC cause, Fonctions rénales ???? régulation de l'équilibre acido-basique, régulation du volume liquidien et de l'osmolarité ???? L'hormone ADH intervient dans l'équilibre oméostatique, ce qui Cause la destruction des glomérules Diminution de la perfusion rénale