WARNING:
JavaScript is turned OFF. None of the links on this concept map will
work until it is reactivated.
If you need help turning JavaScript On, click here.
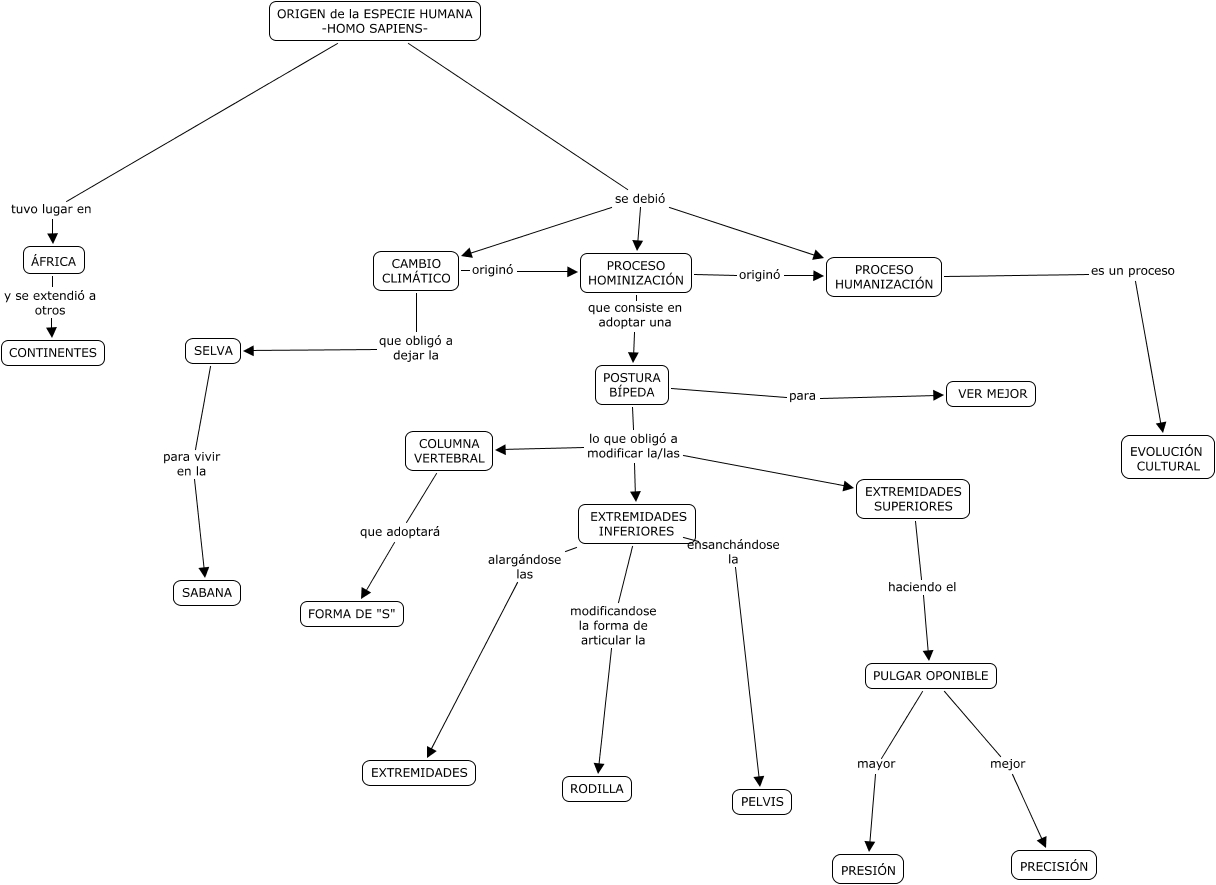
Este Cmap, tiene información relacionada con: 01. Hominización, COLUMNA VERTEBRAL que adoptará FORMA DE "S", ORIGEN de la ESPECIE HUMANA -HOMO SAPIENS- se debió PROCESO HUMANIZACIÓN, PULGAR OPONIBLE mejor PRECISIÓN, SELVA para vivir en la SABANA, POSTURA BÍPEDA lo que obligó a modificar la/las EXTREMIDADES INFERIORES, ORIGEN de la ESPECIE HUMANA -HOMO SAPIENS- se debió CAMBIO CLIMÁTICO, PROCESO HOMINIZACIÓN originó PROCESO HUMANIZACIÓN, POSTURA BÍPEDA lo que obligó a modificar la/las EXTREMIDADES SUPERIORES, PROCESO HOMINIZACIÓN que consiste en adoptar una POSTURA BÍPEDA, POSTURA BÍPEDA para VER MEJOR, POSTURA BÍPEDA lo que obligó a modificar la/las COLUMNA VERTEBRAL, PROCESO HUMANIZACIÓN es un proceso EVOLUCIÓN CULTURAL, EXTREMIDADES INFERIORES modificandose la forma de articular la RODILLA, EXTREMIDADES INFERIORES alargándose las EXTREMIDADES, ORIGEN de la ESPECIE HUMANA -HOMO SAPIENS- se debió PROCESO HOMINIZACIÓN, EXTREMIDADES INFERIORES ensanchándose la PELVIS, CAMBIO CLIMÁTICO que obligó a dejar la SELVA, ÁFRICA y se extendió a otros CONTINENTES, CAMBIO CLIMÁTICO originó PROCESO HOMINIZACIÓN, ORIGEN de la ESPECIE HUMANA -HOMO SAPIENS- tuvo lugar en ÁFRICA