WARNING:
JavaScript is turned OFF. None of the links on this concept map will
work until it is reactivated.
If you need help turning JavaScript On, click here.
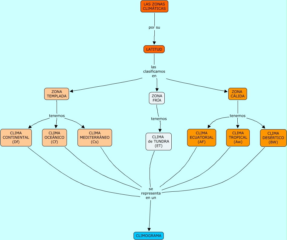
Este Cmap, tiene información relacionada con: Los climas de la Tierra ESRI, ZONA TEMPLADA tenemos CLIMA CONTINENTAL (Df), CLIMA OCEÁNICO (Cf) se representa en un CLIMOGRAMA, LATITUD las clasificamos en ZONA TEMPLADA, LATITUD las clasificamos en ZONA CÁLIDA, CLIMA TROPICAL (Aw) se representa en un CLIMOGRAMA, ZONA CÁLIDA tenemos CLIMA TROPICAL (Aw), LAS ZONAS CLIMÁTICAS por su LATITUD, ZONA TEMPLADA tenemos CLIMA MEDITERRÁNEO (Cs), LATITUD las clasificamos en ZONA FRÍA, CLIMA ECUATORIAL (AF) se representa en un CLIMOGRAMA, ZONA CÁLIDA tenemos CLIMA ECUATORIAL (AF), ZONA CÁLIDA tenemos CLIMA DESÉRTICO (BW), CLIMA MEDITERRÁNEO (Cs) se representa en un CLIMOGRAMA, CLIMA CONTINENTAL (Df) se representa en un CLIMOGRAMA, CLIMA DESÉRTICO (BW) se representa en un CLIMOGRAMA, ZONA FRÍA tenemos CLIMA de TUNDRA (ET), ZONA TEMPLADA tenemos CLIMA OCEÁNICO (Cf), CLIMA de TUNDRA (ET) se representa en un CLIMOGRAMA