WARNING:
JavaScript is turned OFF. None of the links on this concept map will
work until it is reactivated.
If you need help turning JavaScript On, click here.
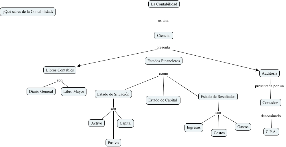
Este Cmap, tiene información relacionada con: contabilidad, Contador denominado C.P.A., Estados Financieros como Estado de Situación, Estado de Resultados son Costos, La Contabilidad es una Ciencia, Auditoria presentada por un Contador, Ciencia presenta Auditoria, Estado de Situación son Capital, Ciencia presenta Estados Financieros, Estados Financieros como Estado de Capital, Estado de Resultados son Gastos, Estados Financieros como Estado de Resultados, Ciencia presenta Libros Contables, Estado de Resultados son Ingresos, Estado de Situación son Pasivo, Libros Contables son Diario General, Libros Contables son Libro Mayor, Estado de Situación son Activo