WARNING:
JavaScript is turned OFF. None of the links on this concept map will
work until it is reactivated.
If you need help turning JavaScript On, click here.
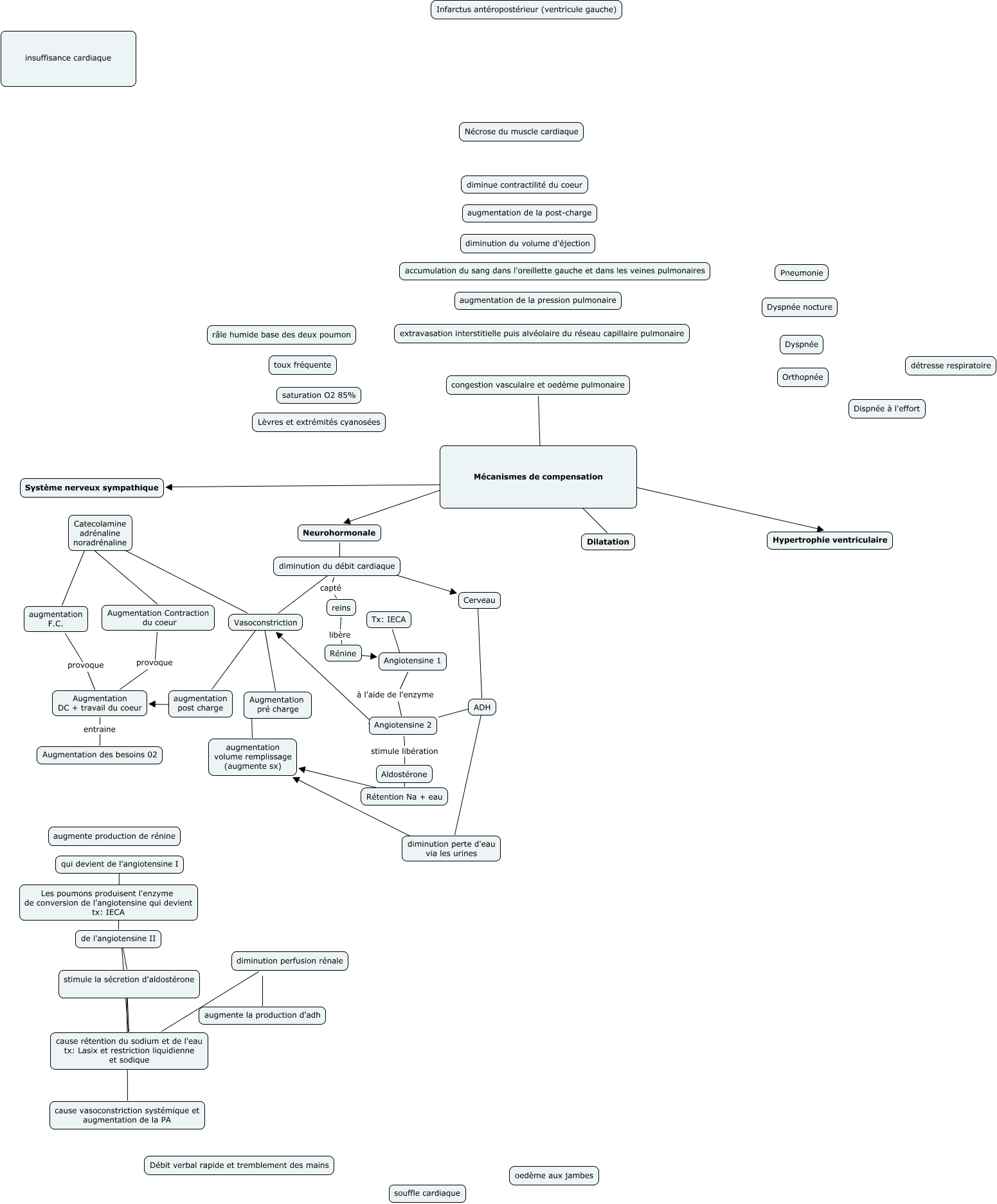
Cette carte de concepts créée avec IHMC CmapTools traite de: Sans titre 1, Cerveau ???? ADH, Neurohormonale ???? diminution du débit cardiaque, augmentation F.C. provoque Augmentation DC + travail du coeur, Catecolamine adrénaline noradrénaline ???? Vasoconstriction, Angiotensine 2 ???? Vasoconstriction, cause rétention du sodium et de l'eau tx: Lasix et restriction liquidienne et sodique ???? cause vasoconstriction systémique et augmentation de la PA, Catecolamine adrénaline noradrénaline ???? augmentation F.C., reins libère Rénine, ADH ???? diminution perte d'eau via les urines, Mécanismes de compensation Hypertrophie ventriculaire, Augmentation DC + travail du coeur entraine Augmentation des besoins 02, Vasoconstriction ???? Augmentation pré charge, Aldostérone ???? Rétention Na + eau, diminution du débit cardiaque ???? Cerveau, Augmentation pré charge ???? augmentation volume remplissage (augmente sx), Augmentation Contraction du coeur provoque Augmentation DC + travail du coeur, de l'angiotensine II ???? stimule la sécretion d'aldostérone, Catecolamine adrénaline noradrénaline ???? Augmentation Contraction du coeur, augmente la production d'adh cause rétention du sodium et de l'eau tx: Lasix et restriction liquidienne et sodique, Mécanismes de compensation ???? Neurohormonale