WARNING:
JavaScript is turned OFF. None of the links on this concept map will
work until it is reactivated.
If you need help turning JavaScript On, click here.
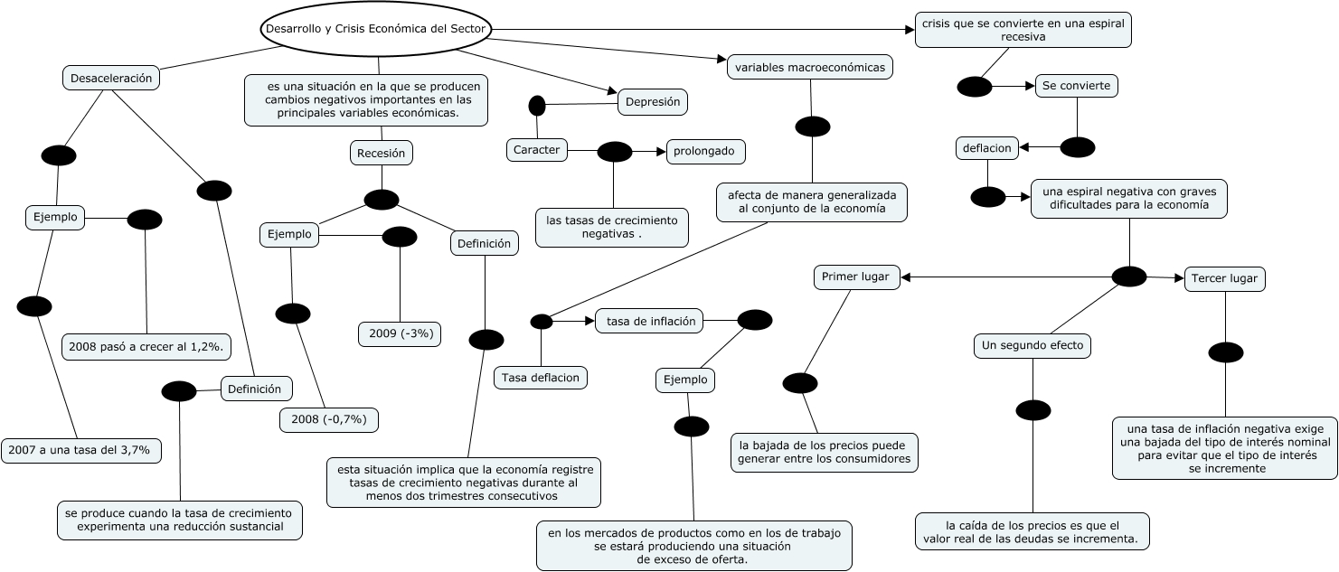
Este Cmap, tiene información relacionada con: Aprender, Ejemplo ???? 2007 a una tasa del 3,7%, Recesión Desarrollo y Crisis Económica del Sector crisis que se convierte en una espiral recesiva, Ejemplo ???? 2008 (-0,7%), Se convierte ???? deflacion, Recesión Desarrollo y Crisis Económica del Sector variables macroeconómicas, Depresión C Caracter, variables macroeconómicas ???? afecta de manera generalizada al conjunto de la economía, Definición ???? se produce cuando la tasa de crecimiento experimenta una reducción sustancial, una espiral negativa con graves dificultades para la economía ???? Un segundo efecto, Desaceleración ???? Ejemplo, afecta de manera generalizada al conjunto de la economía sa Tasa deflacion, Recesión Desarrollo y Crisis Económica del Sector Depresión, Primer lugar ???? la bajada de los precios puede generar entre los consumidores, Desaceleración Desarrollo y Crisis Económica del Sector variables macroeconómicas, Desaceleración Desarrollo y Crisis Económica del Sector Depresión, Ejemplo ???? 2009 (-3%), Ejemplo ???? 2008 pasó a crecer al 1,2%., crisis que se convierte en una espiral recesiva ???? Se convierte, una espiral negativa con graves dificultades para la economía ???? Primer lugar, Recesión ???? Ejemplo