WARNING:
JavaScript is turned OFF. None of the links on this concept map will
work until it is reactivated.
If you need help turning JavaScript On, click here.
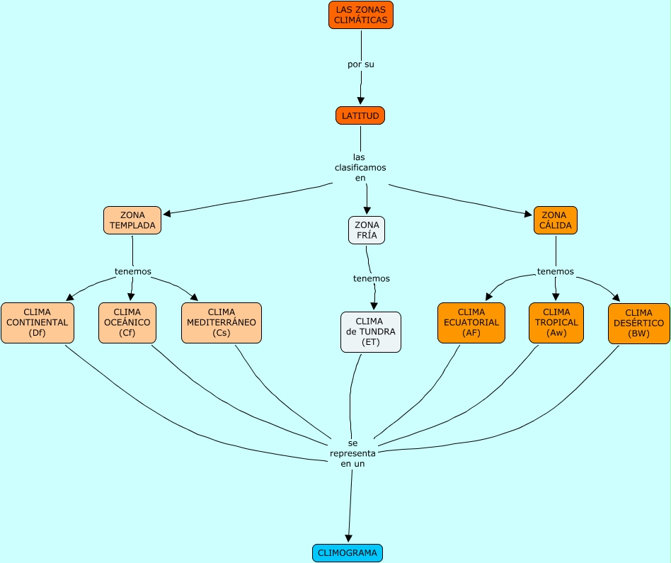
Este Cmap, tiene información relacionada con: Los climas de la Tierra MEC, CLIMA OCEÁNICO (Cf) se representa en un CLIMOGRAMA, ZONA TEMPLADA tenemos CLIMA CONTINENTAL (Df), LATITUD las clasificamos en ZONA TEMPLADA, LATITUD las clasificamos en ZONA CÁLIDA, LAS ZONAS CLIMÁTICAS por su LATITUD, ZONA CÁLIDA tenemos CLIMA TROPICAL (Aw), CLIMA TROPICAL (Aw) se representa en un CLIMOGRAMA, ZONA TEMPLADA tenemos CLIMA MEDITERRÁNEO (Cs), LATITUD las clasificamos en ZONA FRÍA, ZONA CÁLIDA tenemos CLIMA DESÉRTICO (BW), ZONA CÁLIDA tenemos CLIMA ECUATORIAL (AF), CLIMA ECUATORIAL (AF) se representa en un CLIMOGRAMA, CLIMA DESÉRTICO (BW) se representa en un CLIMOGRAMA, CLIMA CONTINENTAL (Df) se representa en un CLIMOGRAMA, CLIMA MEDITERRÁNEO (Cs) se representa en un CLIMOGRAMA, ZONA FRÍA tenemos CLIMA de TUNDRA (ET), CLIMA de TUNDRA (ET) se representa en un CLIMOGRAMA, ZONA TEMPLADA tenemos CLIMA OCEÁNICO (Cf)