WARNING:
JavaScript is turned OFF. None of the links on this concept map will
work until it is reactivated.
If you need help turning JavaScript On, click here.
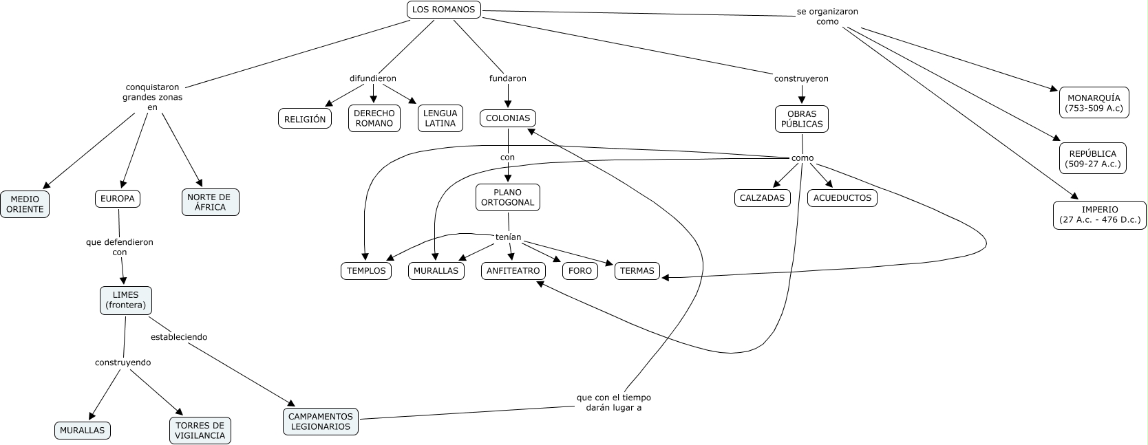
Este Cmap, tiene información relacionada con: 02. Los romanos, LOS ROMANOS se organizaron como IMPERIO (27 A.c. - 476 D.c.), OBRAS PÚBLICAS como MURALLAS, PLANO ORTOGONAL tenían FORO, COLONIAS con PLANO ORTOGONAL, LIMES (frontera) construyendo MURALLAS, LOS ROMANOS conquistaron grandes zonas en EUROPA, PLANO ORTOGONAL tenían TERMAS, LIMES (frontera) construyendo TORRES DE VIGILANCIA, LOS ROMANOS se organizaron como MONARQUÍA (753-509 A.c), LOS ROMANOS difundieron RELIGIÓN, EUROPA que defendieron con LIMES (frontera), LOS ROMANOS difundieron DERECHO ROMANO, LOS ROMANOS fundaron COLONIAS, LOS ROMANOS construyeron OBRAS PÚBLICAS, PLANO ORTOGONAL tenían ANFITEATRO, LOS ROMANOS conquistaron grandes zonas en NORTE DE ÁFRICA, LOS ROMANOS se organizaron como REPÚBLICA (509-27 A.c.), OBRAS PÚBLICAS como ACUEDUCTOS, LOS ROMANOS difundieron LENGUA LATINA, OBRAS PÚBLICAS como CALZADAS