WARNING:
JavaScript is turned OFF. None of the links on this concept map will
work until it is reactivated.
If you need help turning JavaScript On, click here.
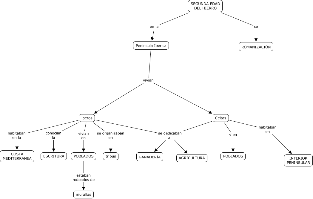
Este Cmap, tiene información relacionada con: 01. Pueblos prerromanos en la PI cgm, Península Ibérica vivían iberos, iberos se dedicaban a GANADERÍA, iberos habitaban en la COSTA MEDITERRÁNEA, Celtas y en POBLADOS, iberos conocian la ESCRITURA, POBLADOS estaban rodeados de murallas, iberos se dedicaban a AGRICULTURA, Península Ibérica vivían Celtas, Celtas habitaban en INTERIOR PENINSULAR, iberos se organizaban en tribus, iberos vivían en POBLADOS, SEGUNDA EDAD DEL HIERRO en la Península Ibérica, SEGUNDA EDAD DEL HIERRO se ROMANIZACIÓN, Celtas se dedicaban a GANADERÍA, Celtas se dedicaban a AGRICULTURA