WARNING:
JavaScript is turned OFF. None of the links on this concept map will
work until it is reactivated.
If you need help turning JavaScript On, click here.
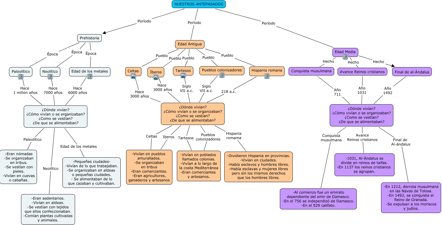
Este Cmap, tiene información relacionada con: Nuestros antepasados, Paleolítico Hace 1 millón años ¿Dónde vivían? ¿Cómo vivían o se organizaban? ¿Como se vestían? ¿De que se alimentaban?, Tartesos Siglo VII a.c. ¿Dónde vivían? ¿Cómo vivían o se organizaban? ¿Como se vestían? ¿De que se alimentaban?, Prehistoria Época Neolítico, ¿Dónde vivían? ¿Cómo vivían o se organizaban? ¿Como se vestían? ¿De que se alimentaban? Avance Reinos cristianos -1031, Al-Ándalus se divide en reinos de taifas. -En 1137 los reinos cristianos se agrupan., ¿Dónde vivían? ¿Cómo vivían o se organizaban? ¿Como se vestían? ¿De que se alimentaban? Final de Al-ándalus -En 1212, derrota musulmana en las Navas de Tolosa. -En 1492, se conquista el Reino de Granada. -Se expulsan a los moriscos y judíos., Avance Reinos cristianos Año 1031 ¿Dónde vivían? ¿Cómo vivían o se organizaban? ¿Como se vestían? ¿De que se alimentaban?, NUESTROS ANTEPASADOS Período Prehistoria, ¿Dónde vivían? ¿Cómo vivían o se organizaban? ¿Como se vestían? ¿De que se alimentaban? Tartesos -Vivían en poblados llamados colonias. -Vivían a lo largo de la costa Mediterránea -Eran comerciantes y artesanos., ¿Dónde vivían? ¿Cómo vivían o se organizaban? ¿Como se vestían? ¿De que se alimentaban? Celtas -Vivían en pueblos amurallados. -Se organizaban en tribus -Eran comerciantes. -Eran agricultores, ganaderos y artesanos, Edad Antigua Pueblo Pueblos colonizadores, Neolítico Hace 7000 años ¿Dónde vivían? ¿Cómo vivían o se organizaban? ¿Como se vestían? ¿De que se alimentaban?, Final de al-Ándalus Año 1492 ¿Dónde vivían? ¿Cómo vivían o se organizaban? ¿Como se vestían? ¿De que se alimentaban?, Edad Media Hecho Avance Reinos cristianos, Edad Antigua Pueblo Tartesos, Hispania romana 218 a.c. ¿Dónde vivían? ¿Cómo vivían o se organizaban? ¿Como se vestían? ¿De que se alimentaban?, Edad Media Hecho Conquista musulmana, Edad de los metales Hace 6000 años ¿Dónde vivían? ¿Cómo vivían o se organizaban? ¿Como se vestían? ¿De que se alimentaban?, ¿Dónde vivían? ¿Cómo vivían o se organizaban? ¿Como se vestían? ¿De que se alimentaban? Hispania romama -Dividieron Hispania en provincias. -Vivían en ciudades. -Había esclavos y hombres libres. -Había esclavas y mujeres libres pero sin los mismos derechos que los hombres libres., Edad Antigua Pueblo Hispania romana, NUESTROS ANTEPASADOS Período Edad Media