WARNING:
JavaScript is turned OFF. None of the links on this concept map will
work until it is reactivated.
If you need help turning JavaScript On, click here.
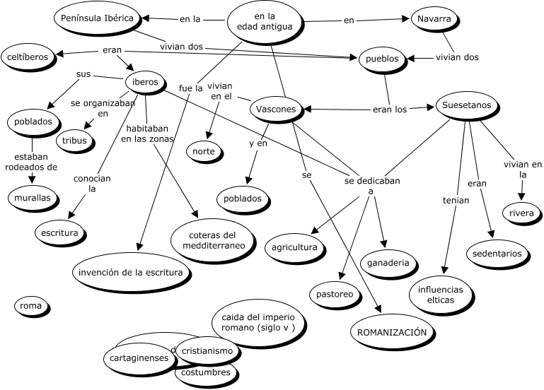
Este Cmap, tiene información relacionada con: EDAD ANTIGUA, iberos conocian la escritura, iberos se organizaban en tribus, Península Ibérica vivian dos pueblos, Vascones vivian en el norte, iberos sus poblados, iberos se dedicaban a ganaderia, Vascones se dedicaban a pastoreo, Suesetanos se dedicaban a agricultura, Vascones se dedicaban a agricultura, Suesetanos vivian en la rivera, iberos se dedicaban a pastoreo, pueblos eran los Vascones, en la edad antigua se ROMANIZACIÓN, pueblos eran celtíberos, poblados estaban rodeados de murallas, Vascones y en poblados, iberos habitaban en las zonas coteras del medditerraneo, en la edad antigua fue la invención de la escritura, en la edad antigua en Navarra, Suesetanos eran sedentarios